中国狂犬病的疫区是哪些省份
〖壹〗、近年来报告首例或输入病例的省份包括甘肃、陕西、新疆、宁夏、辽宁和黑龙江。1 中国面临狂犬病防治的严峻挑战。《国家中长期动物疫病防治规划(2012-2020年)》将河北、山西、江西、山东、湖北、湖南、广东、广西、重庆、四川、贵州、云南列为狂犬病重点流行区域。

〖贰〗、广东省、广西壮族自治区、贵州省、重庆市、山东省、云南省以及海南省曾是我国狂犬病的高发区域。 近年来,这些地区的狂犬病发病率都有显著下降。 东北三省的黑龙江省、吉林省和辽宁省,以及西部的新疆维吾尔自治区、西藏自治区和青海省等传统低发区域。
〖叁〗、云南、江苏、山西和陕西是近年来狂犬病增长明显的省份。 河北、山西和陕西从非疫区转变为疫区,尤其是河北省的疫情尤为严重。 狂犬病通常表现为散发性病例,但在与高发区接壤的低发地区,也可能发生暴发。1 甘肃、陕西、新疆、宁夏和辽宁等省份近年来报告了输入或首发病例。
〖肆〗、传统的重点疫区广东、广西、贵州、重庆、山东、云南和海南,近年发病率都有较大幅度的下降。而传统的低发区,如东北三省的黑龙江、吉林和辽宁,西部的新疆、西藏、青海,最近3年或3年以上一直连续保持发病率为0,已有条件在中国第一批摘掉狂犬病疫区的帽子。
〖伍〗、近5年来狂犬病仍在逆势增长的省份:云南、江苏、山西和陕西。 近5年来由非疫区变为疫区的3个省:河北、山西、陕西。 河北省的发展势头最迅猛,近5年每年保持在100人以上的高位。 山西省的病例数从2007年开始逐年递增,2011年达到88例,分布范围几乎遍及全省各地。
〖陆〗、茂名市,云浮市。广东茂名市,云浮市是狂犬病疫区,广东茂名共发生狂犬病报告四十一例,云浮二十八例。所有病例均已死亡。狂犬病又称恐水病,是人类最古老的疾病之一,系被感染狂犬病病毒的动物咬伤,感染性唾液污染伤口而发生感染。
唯一没有疫情的省份有哪些?
西藏自治区是全国唯一没有报告确诊病例的省份。 西藏能够避免疫情,除了得益于有效的防控措施,还与其独特的地理环境和气候条件密切相关。 新冠疫情最初于2020年在湖北武汉爆发,西藏由于地处高原,气候条件对病毒传播不利,加之游客和外来人员较少,有效降低了病毒传入的风险。
全国唯一一个没有疫情的省份是西藏自治区,能够做到没有疫情除了当地的疫情措施之外,还和当地的地理位置以及环境有关。可以通过以下内容的进行分析为什么西藏自治区是近来为止全国没有疫情的省份。
近来全国范围内实现疫情清零的省份只有西藏(除拉萨市曾累计确诊一例外,其他专区无疫情通报)。具体分析如下:西藏的特殊情况西藏是唯一被明确提及“省份清零”的地区。其唯一确诊病例为从湖北省随州市输入的年轻男性患者,经全国同步治疗方案及西藏全区医疗资源集中服务后及时治愈,此后其他专区未再通报疫情。
中国唯一没有疫情的地方如果从省份来看,中国各省份都有或有过疫情,不过西藏到近来为止的累计病例也只有1例,是累计报告病例最少的省份,西藏被称为“一片净土”。
西藏自治区是近来全国唯一无疫情的省份。自2019年底疫情爆发以来,我国各省份均报告有新冠病毒感染病例,但部分省份的部分城市并未出现疫情。 根据最新疫情数据,新疆的博尔塔拉蒙古自治州,甘肃的武威市,天津的静海区和蓟州区,海南的屯昌县,云南的怒江傈僳族自治州等地均未出现确诊病例。
因此很难用“唯一”这个词来描述没有疫情的地方。实际上,许多小镇都没有报告任何病例。 从累计确诊病例数来看,中国最安全的省份通常是那些报告病例数最低的,如西藏、青海、澳门、宁夏和贵州。而从现有病例数来看,新疆、西藏、重庆、安徽和海南等清零了病例的省份是近来最为安全的。
中国艾滋病比较多的省份是哪个省
〖壹〗、截至2025年6月30日,中国艾滋病感染者数量比较多的省份是四川省,累计报告病例达147万例。 疫情分布四川省内疫情分布不均,凉山彝族自治州和成都市是主要的重灾区。传播途径以性传播为主导,占比高达97%,其中异性性传播占77%,男性同性性传播占8%。
〖贰〗、四川感染率情况根据2023年统计数据,四川省艾滋病感染率达万分之747(即每万人中有747例新发感染),为全国比较高。其他西南地区省份如云南、广西、贵州、重庆的感染人数均超万分之1,形成高发区域。新疆虽被列为高发地区,但感染率数据未明确提及具体数值。
〖叁〗、中国艾滋病高发地主要集中在一些特定的省份和地区。云南:云南是中国艾滋病感染人数比较多的地区之一。据统计,云南的艾滋病患者已经超过12万人,这可能与该地区的吸毒人群较多有关。四川:四川也是艾滋病高发地区,患者人数超10万人。不安全的性行为是主要的传播途径。
〖肆〗、截至2024年底,中国艾滋病疫情呈现地域差异,性传播占比超98%,感染人数前十省份分布如下: 省份及疫情数据 四川:147万例,性传播为主(异性占77%、男同占8%),凉山州与成都疫情突出,流动人口及高危性行为是主要风险。
〖伍〗、近来我国艾滋病感染人数比较多的省份是四川省,感染人数达147万人。
〖陆〗、部分地区艾滋病感染人数较多需针对性防控截止2024年12月,中国艾滋病感染人数比较多的省份依次是四川、广西、重庆、云南、贵州和新疆,均超过十万人。这些地区艾滋病感染人数较多可能与多种因素有关,如地理位置、人口流动、文化习俗等。对于这些地区,需要采取针对性的防控措施。

现在中国哪几个地方有疫情
广东地区:境外输入与本地传播并存 广东是疫情最集中的区域,2025年7月佛山发生境外输入继发聚集性疫情,累计病例2659例。此前,东莞、广州、茂名等地也报告过输入性或本地病例。该地区因世界交流频繁,需持续警惕境外输入风险。
上海、湖南连续多日清零,海南、湖北清零,甘肃首日清零。
内蒙古赤峰最近就爆发了疫情,波及了好几个地方,有一天竟然位居榜首了,不过经过全市上下共同努力,中心城区低风险地区已经解封了。
近来中国有八个城市疫情最严重。一,四川(成都)二,西藏(拉萨),三,广东(深圳)四海南(海口),五,内蒙古(赤峰),六,黑龙江(大庆)七,江西(吉安),八新疆(乌鲁木齐)。
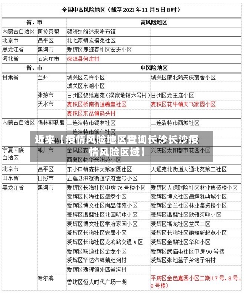
江苏省是近来全国疫情最为严重的省份之一。根据最新的中高风险区域名单,江苏省拥有2个高风险地区和50个中风险地区。8月1日,江苏新增40例本土确诊病例,其中11例为轻型,29例为普通型。同时,新增2例本土无症状感染者,以及3例境外输入确诊病例。
中国疫情最严重的三个省
江苏省是近来全国疫情最为严重的省份之一。根据最新的中高风险区域名单,江苏省拥有2个高风险地区和50个中风险地区。8月1日,江苏新增40例本土确诊病例,其中11例为轻型,29例为普通型。同时,新增2例本土无症状感染者,以及3例境外输入确诊病例。
疫情最严重的三个省是湖北省、广东省和河南省。湖北省是疫情爆发的中心地带,尤其是武汉市。这里最初出现了大量病例,并迅速成为全国乃至全球关注的焦点。湖北省的疫情严重程度与武汉市的华南海鲜市场有关,这里被认为是病毒传播的源头之一。随后,湖北省及武汉市采取了严格的封城措施,以遏制病毒的传播。
当前,疫情最严重的三个省份分别是江苏、云南和河南。 以江苏省为例,根据现有数据,该省近来有两个高风险地区和50个中风险地区。 2021年8月1日,江苏新增本土确诊病例40例,其中11例轻型,29例普通型;新增本土无症状感染者2例。
黑龙江省、江苏省、山东省、河南省。根据全国疫情防控中心显示,湖北省是最严重的,其次就数黑龙江省了,全国各地都不要黑龙江身份的打工者。都怕被传染,年后外出的打工者有百分八十五的人都被劝返回黑龙江省了。
近来疫情最严重的省 —— 现在国内新冠病毒最严重的地区是四川(成都)二,西藏(拉萨),三,广东(深圳)四海南(海口),五,内蒙古(赤峰)。近来为止数据显示,四川成都的疫情状况尤为严峻,新增病例129例,现有确诊病例为1520。
流感高发地区主要集中在哪些省份?
〖壹〗、根据中国疾控中心最新监测数据,近期流感高发地区主要集中在华东、华南和华中地区的大部分省份,同时北方省份的流感活动也已进入高峰期。
〖贰〗、陕西近来处于流感流行高峰期,属于流感高发地区。每年10月至次年3月是陕西的流感高发季,其中11月至1月的发病率在全年中比较高。近期监测数据显示,医院门诊流感样病例占比已超过3%,高于往年水平。 流行现状西安因人口密度大,发病人数显著高于省内其他地区,并已有多所学校报告流感样病例聚集性疫情。
〖叁〗、当前形势:秋冬季是流感等呼吸道传染病的高发季节,多个地区流感病毒阳性率持续上升,人群普遍易感。以广东省和四川省为例,2024年10月,广东省流行性感冒居丙类传染病报告发病数首位,达到7354例;四川省流行性感冒发病数7757例,排名报告发病率第二。
〖肆〗、流感高发期通常集中在冬季,但具体月份因地区而异。温带地区的高发月份:在温带气候区(如中国大部分地区、北美洲、欧洲),流感高发期一般从12月持续至次年2月,部分年份可能延长至3月。这一时期气温较低、空气干燥,有利于流感病毒传播。
〖伍〗、南方省份每年4-6月还会出现另一个高峰;中纬度地区则呈现双高峰周期(冬春和夏季各一)。南方多一个流行高峰,也增加了感染机会。 防控措施执行北方在传统流感高发季节常实施较强的公共卫生应对措施,如宣传防护、推动疫苗接种等;南方地区因流行时间较长、峰值分散,防控措施持续推进的挑战较大。
〖陆〗、福建省和浙江省等地也进入流感高发期。流感疫苗接种率在中国全人群普遍较低,历年来流感疫苗接种率都不高。流感疫苗接种对于预防流感至关重要,特别是对于儿童而言,三价疫苗对6-23月龄的儿童有效率为40%,24-59月龄的有效率为60%。









