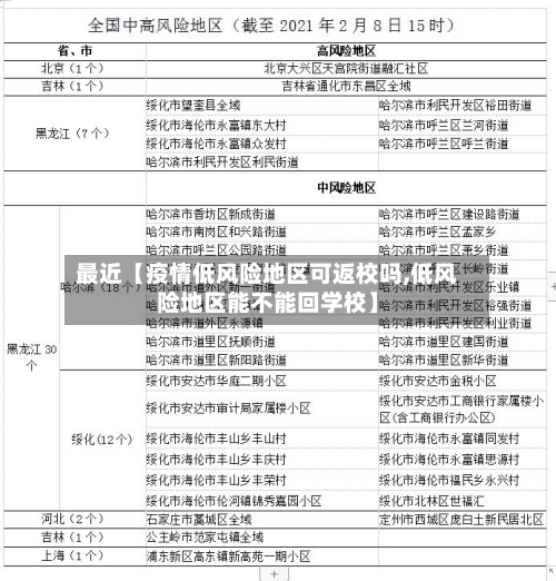
开学前14天出省能回学校吗?
开学前14天出省能否回学校取决于学校的具体规定以及个人旅行史和当地疫情风险等级。以下是一些关键点:学校规定:大多数学校要求师生在开学前14天内避免外出,以确保校园内的安全。如果确实需要出省,通常需要得到校长的特别批准,并严格遵守个人防护和健康规定。

如果在开学前出省外出游玩,去的是低风险地区,回来之后要在进行核酸检测,检测结果是阴性的才能回学校上课,如果检测结果为阳性的是不能回学校上课的。

返校前确认返校时间与隔离要求:学生要明确学校规定的返校时间,严禁私自提前返校。返校前需主动在家隔离14天,避免前往高风险地区和人员密集区域。若身处需做核酸检测的高风险地区,要提前准备好核酸报告,确保身体状况良好。例如,部分高校要求省外返校学生在开学报到前14天内从省外返回的须接受核酸检测。

开学前14天是不能出市还是省 开学前14天不得外出一般是指师生不能出省,不过个别学校会严格一点,也会要求不得出市,具体要看各个学校的相关规定。每所学校都应加强师生的指导和家长之间的沟通。建议学校的师生合理安排最后的假期行程,避免不必要的郊游。
为了贯彻市教育局文件的精神,我们建议您在开学前14天不要在没有特殊情况的情况下离开我们的城市。开学前14天为什么不能出省 主要是为了防抗疫情,避免感染风险。从8月16日开始,学生不应离开该省。如果没有特殊情况,请尽量不要离开市区。
开学前14天师生一般是不能去外省的。为了确保秋季学校的顺利开学,多个地区的教育部门发布了相关文件,具体要求如下:浙江杭州:建议师生8月16日以后不要离开杭州。江苏南京:一些学校通知从8月15日起,师生原则上不离开南京,仍在其他地方的师生需在8月15日之前返回。
开学前14天出省可以回学校吗-开学前出去旅游会影响回校吗
〖壹〗、如果在开学前出省外出游玩,去的是低风险地区,回来之后要在进行核酸检测,检测结果是阴性的才能回学校上课,如果检测结果为阳性的是不能回学校上课的。如果开学前去了一些中高风险地区,那么回来之后不仅要进行核酸检测,还需要隔离14天,看最后核酸检测结果是否正常,如果是阴性的,隔离结束后可以回学校上课,如果是阳性,是不能回学校上课的。
〖贰〗、开学前14天出省能否回学校取决于学校的具体规定以及个人旅行史和当地疫情风险等级。以下是一些关键点:学校规定:大多数学校要求师生在开学前14天内避免外出,以确保校园内的安全。如果确实需要出省,通常需要得到校长的特别批准,并严格遵守个人防护和健康规定。
〖叁〗、开学前14天一般不能去别的地方。具体来说:中小学和幼儿园师生:应在返校前14天尽力在本市进行自我健康观察,不得外出至其他地方。大学、职业学校和技术学院师生:也应在返校前至少14天进行自我健康观察,同样不建议外出至其他地方。不过,可以在本市区内活动游玩。

多所高校调整学生反校要求
〖壹〗、清华大学和中国人民大学将学生出入校管理由“审批制”改为“备案制”,北京多所高校要求学生自3月16日起集中返校。
〖贰〗、多所高校根据疫情防控形势调整了学生返校要求,包括延迟开学或中高风险地区学生暂不返校等措施。 具体调整情况及背景如下:调整背景与政策依据教育部近日印发通知,要求各地教育部门和高校确保师生安全防护指导到位,严格控制大型活动组织,以降低疫情传播风险。
〖叁〗、多所高校在返校须知中明确家长及校外无关人员、车辆不准进入校园,部分高校对其他外来人员进入校园有核酸或抗原阴性证明要求。
〖肆〗、近日多所高校因疫情防控需要调整了开学时间,部分高校推迟新生报到或学生返校,广东省要求师生开学前14天返回居住地,中高风险地区师生暂缓返校,教育部强调秋季开学安排需因地制宜、一校一策。
〖伍〗、多所高校调整开学时间及防疫要求 中山大学:原定2月16日开学,中高风险地区学生暂缓返校,需等待降为低风险后凭核酸检测报告返校。广东工业大学:实行校园常闭管理,所有学生需持核酸检测报告返校;中高风险地区学生需降为低风险后返校,且寒假期间禁止提前返校,需经学校审批。
〖陆〗、澳大利亚多所高校已出台2021年度返校计划,主要涉及分阶段返校、线上线下混合授课模式及特定学生优先返校安排,部分高校提供包机服务并承担部分费用。 以下是具体高校的返校计划:墨尔本大学已制定“重大计划”与维州政府合作推动留学生返校,官方网站更新分阶段返校方案。
学校不让低风险区返校合理吗
〖壹〗、不合理。虽然这一做法的起源是把个人的生命安全摆在第一位,学校是为了防止疫情的出现而想出来的决策,但对于家里离中高风险地区远,生活也正常的地区,应该有正常学习的权利。加之,在地方政策允许,低风险地区不让返校是不合理的到确认,不允许学生返校,会耽误学生正常的学习生活,是很不合理的,属于层层加码。其实有好好的做自我防护,有核酸检测证明是可以正常返校了的。
〖贰〗、高校对湖北籍学生采取“一刀切”返校限制,是多重因素综合作用的结果,而非简单的不合理决策。具体原因如下:学校管理层面:安全优先与责任规避的双重驱动学校作为人员密集场所,防疫责任重大。湖北曾是疫情“震中”,即使当前多数地区为低风险,但病毒传播存在“无症状感染者”等隐形风险。
〖叁〗、学校这种“一刀切”禁止相关省份学生返校的做法欠妥,缺乏科学性与合理性。具体分析如下:从疫情防控科学性角度地域划分不合理:疫情防控应基于精准的流行病学调查和风险评估。辽宁是一个地域广阔的省份,不同地区疫情风险差异较大。不能因为辽宁沈阳出现了一例本土病例,就禁止整个辽宁省的学生返校。









