2022全国返乡政策查询系统入口(附返乡公告)
〖壹〗、022全国返乡政策可通过本地宝返乡专题查询,手机端点击查询入口进入系统。查询系统入口 平台名称:本地宝返乡专题入口链接:手机端点击【点击进入】进入查询页面(需实际保留可跳转的链接或二维码,当前示例为文字描述)。部分地区返乡政策公告 上海市 政策状态:暂未公布具体返乡政策。

〖贰〗、本地宝相关查询入口本地宝春节返乡报备登记政策查询入口 通过该入口可查询返乡报备登记的具体要求,包括是否需要提前报备、报备方式(线上/线下)及所需材料等信息。本地宝春节返乡政策查询入口 此入口提供全国各地区春节返乡政策的综合查询,涵盖隔离要求、核酸检测规定、健康监测措施等核心内容。

〖叁〗、用户可通过专题页面进入查询系统(需点击文中“点击进入”链接),支持切换目标城市以获取对应政策。查询步骤 步骤1:进入专题页面后,选取需查询的城市(如北京市)。步骤2:在专题中查看以下内容:返乡疫情防控要求(如核酸检测、隔离规定);聚集性活动管理措施;返乡政策最新动态及调整通知。

安徽省宿州市泗县疫情严重吗
自6月26日,泗县在重点人群核酸检测中发现1例无症状感染者开始,至7月5日18时,泗县共报告确诊病例218例,共报告无症状感染者847例,且从泗县在6月26日 - 7月5日新增病例数来看,泗县感染者人数占了安徽全省感染者总数近95%,这表明存在外部输入引发本地传播扩散的可能性。
安徽泗县5天新增逾130例新冠病例,外溢涉及的具体地方如下:江苏省 徐州:6月27日,在与泗县毗邻的江苏徐州发现与泗县相关联的疫情,在集中隔离点通过核酸检测发现一名人员出现异常,经诊断为无症状感染者。无锡:6月28日,在无锡市发现与安徽省泗县相关联的疫情。
安徽多地出现疫情,泗县实施全域“足不出户”封控管理以应对疫情扩散风险。具体情况如下:疫情总体情况安徽在宣布取消常态化核酸检测后,自6月26日起再度出现疫情,3天内累计报告无症状感染者34例,打破连续25天无新增记录。
安徽泗县的疫情不仅在当地造成了严重影响,还外溢至了安徽、江苏等多个城市。这些城市先后出现关联阳性患者,使得疫情防控形势更加严峻。尤其是徐州、无锡、苏州等铁路线上的城市,由于交通便利,人员流动频繁,更加容易成为疫情的集散地。
泗县本来只是一个小县城,不过这个县的人口也是比较多的,这次泗县的疫情特点第一个就是影响的范围比较广,一个县城基本上每个地方都出现了疫情,不过这也是可以理解的,毕竟新冠病毒传播的速度就是快,这就导致泗县的疫情情况有些严重。第二就是感染的人数比较多,给防疫工作带来不小的挑战。
引言:对于安徽省泗县疫情近来处于一个严重状态,该地区疫情情况已经十分严重,该地区已经有了91个高风险地区,因此对于该县的疫情还是比较较为严重的。对于这种疫情出现,其最重要的问题就是在于在疫情初期的防控阶段,没有做好很好的准备,从而导致了疫情的爆发。
全国疫情风险等级名单是?
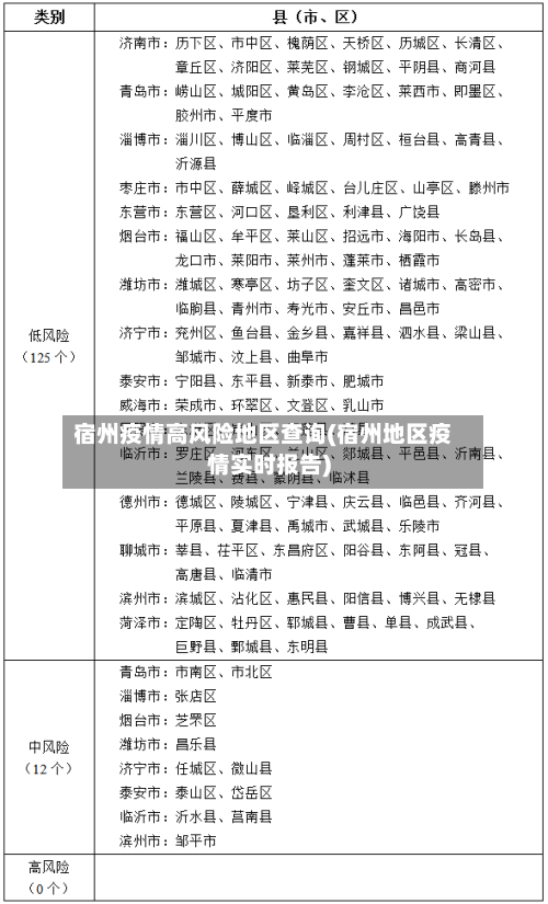
高风险等级地区:以县、市(区)为单位,累计病例超过50例,且14天内有聚集性疫情发生的地区。中风险地区:以县市区为单位,存在以下两种情况之一的地区:14天内有新增确诊病例,且累计确诊病例不超过50例;或累计确诊病例超过50例,但14天内未发生聚集性疫情。
疫情级别通常根据疫情的传播风险、严重程度及防控需求进行划分,主要分为低风险地区、中风险地区和高风险地区三个级别,具体划分标准及依据如下:低风险地区:定义:无确诊病例,或连续14天无新增确诊病例。
查看结果:页面会明确标注所选地区为高风险区、中风险区还是低风险区,并显示具体区域范围(如某街道、社区)。订阅变更通知:点击页面中的“订阅疫情风险等级变更通知”,开启后若所选地区风险等级发生变化,系统将通过消息推送提醒用户。
浙江省:作为经济发达、人员流动频繁的省份,在疫情防控中也面临着一定压力。杭州、宁波等城市在出现疫情后,会根据病例的活动轨迹和疫情传播风险,将部分区域划定为中风险地区,实施如公共场所限流、加强健康监测等防控举措。
查询方式:点击进入上海本地宝的风险专题页面,可获取全面的风险地区数据。附加功能:关注微信公众号“上海本地宝”,在对话框搜索【风险】,即可便捷获取实时更新的全国疫情风险等级和中高风险地区名单。注意:以上数据仅限于中国大陆地区,不包括港澳台。
全国各地中高风险名单;最新进京政策解读。总结步骤:确认14日内旅居地是否有本土病例;查询所在区域风险等级;检查是否为边境口岸城市且在限制名单中;核对是否满足48小时核酸和健康宝绿码要求;通过官方渠道(如北京本地宝)获取实时政策更新。
安徽本土81例,出门游玩的注意了
〖壹〗、月5日0-24时,安徽省新增本土确诊病例81例,其中宿州市灵璧县6例、泗县75例。 针对当前疫情形势,计划出门游玩或前往安徽等疫情发生地区的人员需注意以下事项:密切关注疫情动态安徽、江苏等地近期接连出现本土疫情,出行前需通过官方渠道(如卫健委网站、本地宝等)实时了解目的地及途经地区的疫情风险等级、防控政策变化。
〖贰〗、山区旅游要防跌防迷失 到山区或地形复杂的地方旅游,要防滑、防跌、防迷失。要牢记景区规定的行走路线,跟随导游行进,不要去无防护设施的危险地段。比较好结伴游览,防止走错路迷路。注意事项四:要防“空调病”夏季旅游要防“空调病”。
〖叁〗、月29日安徽省报告新增无症状感染者15例,当前正值高考中考结束且暑假临近,出门游玩需特别注意以下防范措施:佩戴口罩口罩是阻断呼吸道分泌物传播的有效手段,尤其在密闭空间(如交通工具、室内景区)或人员密集场所(如商场、集市)必须规范佩戴。
〖肆〗、了解天气:在出发前,查看当地的天气预报,确保穿着合适的衣物。山区的天气可能会突变,所以比较好准备一些防雨的装备。穿着与鞋子:建议穿着轻便、透气的衣物和专业的徒步鞋。因为古道的一些路段可能比较陡峭和滑,所以穿一双有良好抓地力的鞋子是很重要的。
〖伍〗、安全第一:在游览时,请遵守景区的安全规定,不要攀爬未经允许的岩石或越过安全栏杆。同时,注意个人财物安全,避免丢失。环保意识:请尊重自然环境,不要乱扔垃圾,尽量做到“只留下脚印,只带走回忆”。如果携带塑料袋或背包,可以在离开时将垃圾带出景区。
〖陆〗、国庆去安徽旅游,推荐去黄山、宏村景区、西递、翡翠谷等地游玩,注意事项包括穿着、健康和安全方面。推荐景点: 黄山:黄山自古以来就是中国数一数二的名山,以奇松、怪石、云海、温泉四绝著称,还有雾凇、雪景、日出等景观。









