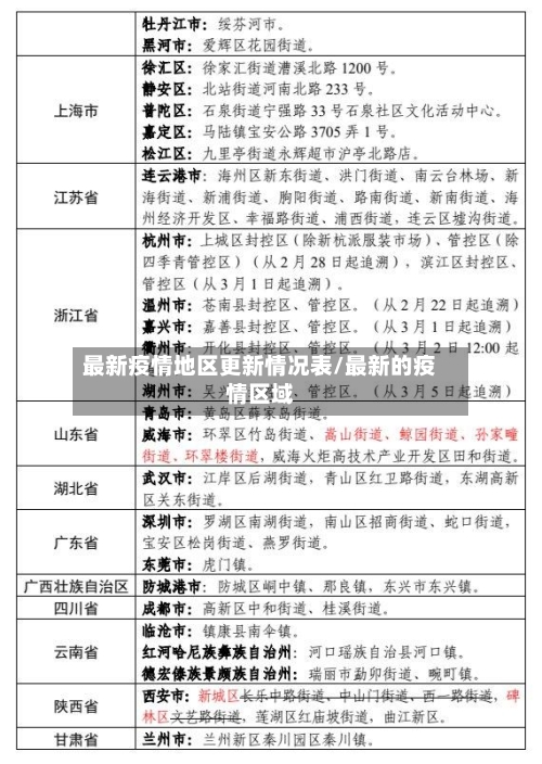
最新疫情地区更新情况表/最新的疫情区域

一图看懂全国各地区新冠累计确诊人数

全国各地区新冠累计确诊人数可通过以下图表直观了解,颜色越深代表确诊病例数越多:累计确诊病例前五地区及数据:香港:306804例,为全国累计确诊病例比较多的地区。湖北:68391例,早期疫情严重地区,累计确诊数位居前列。吉林:36603例,曾出现局部疫情反弹,累计确诊数较高。

最新疫情地区更新情况表/最新的疫情区域-第1张图片

图:全球新冠肺炎累计确诊与死亡病例趋势(截至3月21日23时)重点国家数据除中国外,以下6个国家确诊病例均超过1万例:意大利:累计确诊47021例,死亡4032例(全球比较高死亡人数)。西班牙:确诊超2万例,死亡人数超过1000例。德国:确诊超2万例,死亡病例相对较少(具体数据需结合实时更新)。

最新疫情地区更新情况表/最新的疫情区域-第2张图片

截至北京时间1月27日,全球累计新冠确诊人数突破一亿,在近200个国家广泛传播,不同大洲和国家的疫情分布情况如下:亚洲中国:自2020年初大规模爆发疫情之后,再无发生过新冠疫情大规模复发的事件,感染率和死亡率一直处于很低的水平。

最新疫情地区更新情况表/最新的疫情区域-第3张图片

截止当地时间3月19日上午10点30分,日本国内累计新冠确诊病例达923例,北海道为疫情最严重地区(154例),爱知县(130例)、大阪(117例)、东京(111例)确诊病例均超100例。 具体数据及分析如下:全国总体疫情数据新增确诊:41例(含从国外接回的民众)。

截至美国东部时间5月17日18时32分,全球累计确诊新冠肺炎病例超470万例,其中俄罗斯累计确诊281752例,居全球第二,仅次于美国。 以下是具体数据及各国疫情动态:全球疫情总体情况累计确诊:4708415例累计死亡:314950例数据来源:美国约翰斯·霍普金斯大学统计。

2022全国中高风险地区一览表最新(实时更新)

截至近来,国内共有2个高风险地区,76个中风险地区,主要分布在陕西省、河南省、浙江省等地,以下为详细信息(数据不包括港澳台地区):高风险地区:具体地区名单会随疫情形势动态调整,可通过权威渠道实时查询。高风险地区通常意味着当地疫情较为严重,传播风险高,会采取更为严格的防控措施,如封控管理、全员核酸检测等。

实时查询入口电脑端 国务院官方网站:通过国家卫生健康委员会或国务院客户端官方网站查询全国风险地区列表,数据权威且更新及时。微信端 “国务院客户端”小程序:打开微信,搜索“国务院客户端”小程序;进入后点击“疫情风险查询”功能,支持按省份、城市或区县筛选,并可查看具体风险等级及防控政策。

022年全国中高风险地区查询可通过以下两种主要方式实现:查询方式一:国务院客户端小程序——疫情风险等级查询入口获取:通过微信搜索“国务院客户端”小程序,进入后即可找到“疫情风险等级查询”功能入口。

全国中高风险地区名单持续更新如下:截至2022年6月21日,全国有高风险地区11个,中风险地区38个如下。

【4.19新冠图表】西班牙累计确诊接近20万

截至4月20日(北京时间7点),西班牙累计确诊新冠肺炎病例接近20万例,具体疫情数据及五大联赛所处国家疫情情况如下:西班牙 累计确诊:接近20万例。英国 新增确诊:接近6000例。累计确诊:超过12万例。累计死亡:超过6万例。法国 累计死亡:接近2万例。病死率:接近13%。德国 累计治愈:接近9万例。

020年4月20日每天要讯核心内容如下:全球新冠疫情动态全球单日新增:4月19日全天新增确诊病例36万例,累计确诊约240万例(截至北京时间4月20日11:00)。美国:新增确诊69万例,累计约76万例。西班牙:新增4266例,累计超20万例。

国内外疫情情况国内情况不错,但国外依旧让人揪心,新冠肺炎确诊人数突破20万,达到202146人,新增30529人。意大利确诊人数47021人,新增确诊5986人;西班牙确诊24926人,新增确诊4946人,锁定第二位置;德国、伊朗都突破2万;美国新增确诊5374人,确诊总数接近2万人。

累计确诊病例突破20万据worldometers实时数据,截至北京时间4月2日1:00,美国累计新冠确诊病例达200,289例,成为全球首个突破20万的国家。这一数据反映了美国疫情的快速蔓延趋势,其确诊人数远超其他国家同期水平。

相关推荐

  • 【鹿河怎样管理疫情地区,鹿河属于哪个市】

    【鹿河怎样管理疫情地区,鹿河属于哪个市】

    9月1日起上海美兰湖客运站恢复运营啦!APP〖壹〗、随着上海和苏州两地疫情防控逐步进入常态化阶段,市民们期待已久的上海交运巴士客运(集团)有限公司管理的美兰湖客运站于2022年9月1日恢复了运营。这一消息为出行提供了新的选取。〖贰〗、近来恢复运营的航班数量有所减少,起飞时间也有所调整。随着沪苏疫情防控常态化,上海交运巴士(集团)有限公司期待已久的美兰湖客运...

  • 梧州疫情地区分布图最新(梧州疫情地区分布图最新消息)

    梧州疫情地区分布图最新(梧州疫情地区分布图最新消息)

    广西哪些地方没有疫情〖壹〗、截至2021年4月,有:黑龙江省:伊春。吉林省:白山、白城。辽宁省:抚顺。山东省:东营。广东省:云浮。海南省:三沙。甘肃省:酒泉、嘉峪关、武威。青海省:海东。西藏自治区:日喀则、昌都、林芝、山南、那曲。广西壮族自治区:崇左。新疆维吾尔自治区:哈密、克拉玛依。〖贰〗、广西的贵港市和梧州市没有疫情。根据广西最新发布的疫情通知显示,截...

  • 近来【疫情地区怎么出入家门呢疫情地区怎么出省】

    近来【疫情地区怎么出入家门呢疫情地区怎么出省】

    “刷脸进村”智能人脸识别门禁助力乡镇疫情防控“刷脸进村”智能人脸识别门禁系统通过技术赋能,在乡镇疫情防控中实现了高效管理、安全通行、精准防控三大核心价值,具体作用如下:阻断疫情传播风险,实现无接触通行全程无接触操作:村民通过“刷脸”即可完成身份验证,无需手动登记或接触公共设备,避免了传统登记方式中因共用笔、本导致的交叉感染风险。返迁安人员最新政策〖壹〗、...

  • 去疫情地区干活怎么说/去疫情地区干活怎么说感谢的话

    去疫情地区干活怎么说/去疫情地区干活怎么说感谢的话

    第一次去外地打工需要注意什么〖壹〗、在外地打工要注意的一点,就是你并不是在家里,也许你在家乡是很有关系,或者说是很有势力,但是这些都是没有用的,俗话有句说的好:“强龙压不过地头蛇”,如果你在外面惹是生非,那么你想要找一个人帮你恐怕都难。〖贰〗、第一次去外地打工需注意以下要点,涵盖心理、行为、安全及法律层面,帮助规避风险并快速适应新环境:心理准备与情绪管理正...

  • 哪些疫情高风险地区(哪些地区是疫情高峰地区)

    哪些疫情高风险地区(哪些地区是疫情高峰地区)

    全国疫情高中低风险区一览表?〖壹〗、操作步骤:进入查询页面:点击搜索结果中的“疫情风险等级查询”服务。选取地区:系统默认显示当前所在地的风险等级,若需查询其他地区,可通过筛选功能手动选取目标省份、城市或区县。查看结果:页面会明确标注所选地区为高风险区、中风险区还是低风险区,并显示具体区域范围(如某街道、社区)。〖贰〗、截至近来,国内共有2个高风险地区,76...

  • 最近【想出去该怎么报备疫情地区,想出去该怎么报备疫情地区呢】

    最近【想出去该怎么报备疫情地区,想出去该怎么报备疫情地区呢】

    去外地怎么报备去外地一般不需要去当地派出所报备。在我国,公民享有自由出行的权利,去外地旅游或迁徙并不属于需要向派出所报备的事项。不过,存在以下特殊情况可能需要登记或报备:租房居住:根据《中华人民共和国治安管理处罚法》第五十七条的规定,房屋出租人必须依法登记备案承租人的姓名、身份证件种类和号码。青岛去外地就医可通过网上、现场、电话三种方式报备,具体如下:网上...

  • 疫情地区还需要评估什么(疫情期间风险地区评判标准)

    疫情地区还需要评估什么(疫情期间风险地区评判标准)

    疫情防控等级如何划分防控等级划分依据:根据中国疾病预防控制中心发布的《基孔肯雅热防控技术指南(2025年版)》,全国31个省(自治区、直辖市)及新疆生产建设兵团被划分为Ⅰ类至Ⅳ类地区,分类标准基于流行风险高低,后续会根据传播风险变化动态调整。疫情防控等级根据当前疫情实际情况和发展态势,以县市区为单位,划分为低风险区、中风险区、高风险区。高风险地区:定义:累...

  • 【疫情下的法国地区,法国疫情由本土引发】

    【疫情下的法国地区,法国疫情由本土引发】

    突发!法国一家禽养殖场发现禽流感疫情法国伊勒-维莱讷省家禽养殖场爆发禽流感疫情,系自去年冬季以来首次农场内确诊病例,已采取严格防控措施并导致国家“无高致病性禽流感”地位暂时丧失。疫情基本情况时间与地点:法国农业部于周二宣布,周一在伊勒-维莱讷省的一个家禽养殖场爆发禽流感疫情。这是自去年冬季动物疫情爆发以来,法国首次在农场内确诊禽流感病例。暂停进口原因:法国...

  • 【张家口是疫情风险地区吗,张家口是否风险地区】

    【张家口是疫情风险地区吗,张家口是否风险地区】

    张家口疫情封城了封了多久天。根据相关公开资料查询显示2022年8月16日零时至8月30日24时起、张家口疫情封城了、封了14天。近来张家口连续14天内有新增病例但不超过10例确诊病例,已降为中风险地区。没有。解封了。张家口市,河北省辖地级市,又称“张垣”“武城”,地处河北省西北部,截止到2022年11月7日,该地区属于疫情常态化防控区,已经解封了,居民外出...

  • 关于【疫情的风险地区查询,疫情风险地区划分查询】

    关于【疫情的风险地区查询,疫情风险地区划分查询】

    怎么在手机上查看全国中高风险疫情地区在微信上查询全国中高风险疫情地区,可按以下步骤操作:打开微信并进入“支付”页面:打开微信应用,在底部菜单栏点击“我”,随后选取“支付”选项。进入“城市服务”板块:在“支付”页面中,找到并点击“城市服务”功能入口。该功能整合了各类本地化便民服务,包括与疫情相关的查询服务。在手机上查看全国中高风险疫情地区,可通过微信《扫码抗...

返回顶部