启动“熔断”机制,山东省即日起暂停跨省游
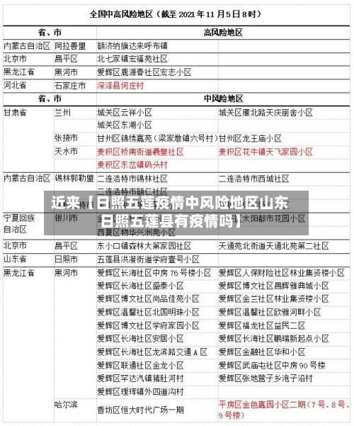
山东省自10月27日起暂停全省旅行社及在线旅游企业经营跨省团队旅游及“机票+酒店”旅游产品,待省内无中高风险地区后自行恢复。政策发布背景:10月27日,山东省日照市五莲县洪凝街道学府壹号小区被宣布为中风险地区。

从2021年12月17日起至2022年3月15日,我省暂停旅行社及在线旅游企业经营进出陆地边境口岸城市的跨省团队旅游及“机票+酒店”业务。严格控制旅游团队规模,组团要小型化、分散化,团队游客比较多不超过100人。我省将严格执行跨省游“熔断”机制。

定义:熔断机制,原本是金融市场中的一种风险防控手段,当市场波动达到某一预设阈值时,会触发暂停交易等措施以稳定市场。在疫情管理中,熔断机制被引申为一种紧急响应机制,用于迅速切断疫情传播链,防止疫情扩散。目的:通过实施熔断机制,旨在快速、有效地控制疫情,保护公众健康,减少疫情对经济社会的影响。

熔断机制在疫情信息中,主要是指当某一地区疫情风险上升到一定程度时,采取的一种紧急管理措施,以暂停或限制某些可能加剧疫情扩散的活动。具体来说: 定义与目的 定义:熔断机制原本在金融领域指当股市费用波动达到某一阈值时,暂停交易以防止市场恐慌性抛售。
此前实施的“熔断”机制规定,当某地区出现中高风险时,暂停旅行社及在线旅游企业经营进出该地的跨省团队旅游及“机票+酒店”业务,该机制自2021年8月实施以来对跨省团队游冲击显著。新政策下,无论省内是否有高风险地区,跨省游客凭48小时内核酸检测阴性证明即可乘坐跨省交通工具,跨省团队旅游逐步正常化。

全国中高风险城市最新名单(截至11月4日)
〖壹〗、根据最新信息,河南近来因空气污染启动橙色预警的中高风险地区主要集中在以下城市:郑州、洛阳、焦作、济源、濮阳、周口。近期空气质量分阶段情况 11月4-5日:受东南风影响,污染逐渐积累,河南中北部及西部(如郑州、焦作、洛阳等)可能出现中度污染。
〖贰〗、021年郑州金水区中风险地区为金水区未来路办事处银基王朝四期,具体说明如下:调整时间:自2021年11月4日起,金水区未来路办事处银基王朝四期被调整为中风险地区。
〖叁〗、离开深圳的火车出行政策截至11月4日,深圳部分地区被划定为中高风险区域。离开深圳乘坐火车(含高铁)需提供48小时内核酸检测阴性证明。进入深圳的防疫政策根据来源地风险等级,进入深圳的人员需遵守以下规定:高风险地区来返人员 管控措施:7天集中隔离医学观察。
〖肆〗、厦门市疾病预防控制中心于11月4日发布健康提醒,当前全国疫情防控形势严峻复杂,本轮疫情已波及20省份,截至11月4日21时,全国共有4个高风险地区、59个中风险地区。
日照五莲县有疫情吗?(日照五莲疫情最新新增一例)
〖壹〗、五莲县1名外省返回人员确诊新冠肺炎2021年10月25日晚,五莲县发现1例核酸检测阳性患者,26日凌晨,经专家组会诊,确定为新冠肺炎。患者赵某某,现居住五莲县城区,近来已对赵某某的密接、次密接、风险人员开展全面排查、追踪、管控。
〖贰〗、山东日照五莲县出现一家4口核酸呈阳性的情况,具体情况如下:阳性人员情况:26日凌晨,赵某某、其妻子、儿子、女儿等4名人员核酸检测呈阳性,经市疾控中心复检阳性后,第一时间用负压救护车转运至市定点医院治疗。
〖叁〗、021年11月3日0时至24时五莲县新型冠状病毒肺炎疫情情况11月3日0时至24时,五莲县新增新冠肺炎确诊病例1例、新增新冠肺炎无症状感染者1例。安某某,为首例确诊病例赵某某密切接触者,在隔离场所,已进行5次核酸检测,均为阴性。
〖肆〗、自10月27日零时起,日照五莲县洪凝街道学府壹号小区划定为中风险地区,实行封闭管理,限制人员流动。甘肃新增4例 兰州市3例、陇南市1例。10月27日上午7时至28日上午7时,张掖市甘州区开展第三轮全员核酸检测。
12月4日调整日照市部分地区疫情风险等级通告
〖壹〗、自2022年12月4日起,烟台市对部分区域风险等级进行调整,将芝罘区和开发区多个区域划定为高风险区,具体调整情况如下:划定依据:根据国务院联防联控机制有关规定,经综合研判后做出此次风险等级调整决定。
〖贰〗、日照属于低风险等级地区。根据相关信息查询显示,截止12月12号,日照市辖区地区近来没有低、中、高风险区域,都是常态化防控区疫情的高中低风险等级地区的划分标准。当地的防疫政策为。入境人员管理(含香港、台湾)5天集中隔离+3天居家隔离,期间赋码管理、不得外出。
〖叁〗、将诸城市昌城镇昌城人家9号楼,西老庄村村南路以南区域,芦河村中心大街以西区域;密州街道华都富林北区除2号楼4单元、8号楼3单元、10号楼2单元、14号楼3单元之外的其它区域;高新片区侯家我乐村人民东路以南区域的风险等级由高风险区调整为低风险区。诸城市除高风险区外的其他区域为低风险区。









