疫情宁波是高风险地区吗(疫情宁波是高风险地区吗现在)

宁波来杭州行程码会带星号吗?

〖壹〗、宁波来杭州行程码会带星号,但前提是宁波存在中高风险地区且行程卡数据更新及时。 具体说明如下:行程码带星号的含义:行程码到访地右上角的星号标记,表示当前该城市存在中风险或高风险地区,并不表示用户实际到访过这些中高风险地区。其作用是提示用户所到城市存在风险区域,需结合当地疫情防控政策进一步核实行程。

疫情宁波是高风险地区吗(疫情宁波是高风险地区吗现在)-第1张图片

〖贰〗、宁波北仑来杭州钱塘区的人员,若来自中风险地区,会被实行“14+7”健康管理措施,即14天集中隔离医学观察+7天居家健康观察;若来自非中风险地区,则一般不会被隔离,但需遵循相关防控要求。

疫情宁波是高风险地区吗(疫情宁波是高风险地区吗现在)-第2张图片

〖叁〗、带星号的常见场景当杭州部分区域被划定为中高风险区时,即使用户仅在杭州低风险地区活动,行程码仍会显示星号。例如,用户前往杭州上城区(低风险)但未进入拱墅区(假设为中风险),行程码仍会标记杭州为带*号城市。

疫情宁波是高风险地区吗(疫情宁波是高风险地区吗现在)-第3张图片

〖肆〗、高铁经过杭州行程码不会带星号的。行程码带星是说明您去过中高风险所在城市,但不代表您去过。城市名称标有*(星号),表示您在过去14天访问过的城市中近来存在中等或高风险区域,但这并不意味着您实际访问过这些中等和高风险区域。

〖伍〗、高速经过杭州,行程码不会带星号(短时间停留不超过4小时的情况下);春节回家时经过中高危地区,只要停留不超过4小时且未下车,一般也不会影响行程码。高速经过杭州行程码情况 短时间停留:如果开车高速经过杭州,且停留时间不超过4小时,行程码不会带星号。

〖陆〗、疫情发生地所在市(直辖市为区)和行程码带“*”(星号)的来(返)台州市民,需配合落实集中隔离、居家健康观察和日常健康监测等健康管理措施。杭州去衢州:提倡通过网络、电话等方式与市外人员交流,减少市外人员访衢数量。

宁波属于高风险还是低风险

〖壹〗、浙江宁波属于低风险地区。浙江宁波的疫情风险等级为低风险。这是基于当地的疫情数据、防控措施以及疫情发展趋势等综合因素得出的评估结果。具体来说,浙江宁波在疫情防控方面表现出色,采取了一系列有效的防控措施,包括加强人员排查、实施社区封闭管理、推广健康生活方式等,有效地遏制了疫情的传播。

〖贰〗、属于低风险地区。宁波宁波市辖区地区近来没有中、高风险区域,都是低风险地区。自宁波出发,一般都会允许去外地,外地也不会不让宁波的人进去,不用核酸检测和隔离。

〖叁〗、综上所述,浙江宁波大部分地区为低风险地区,但市民仍需保持警惕,做好个人防护,并遵守当地的防疫规定。

浙江宁波勤州区虹丽路是啥风险?

〖壹〗、中风险区:无症状感染者和病例停留或是活动一段时间,且可能有一定疫情传播风险的活动地、工作地等区域,划分为中风险区。风险区域范围根据流调研判结果划定。低风险区域:中、高风险区所在县(市、区、旗)的其他区域为低风险区。应对策略是什么对于高风险地区实行封控措施:足不出户、上门服务。对于中风险区实行管控措施:足不出区、错峰取物。

2022全国中高风险地区一览表最新(实时更新)

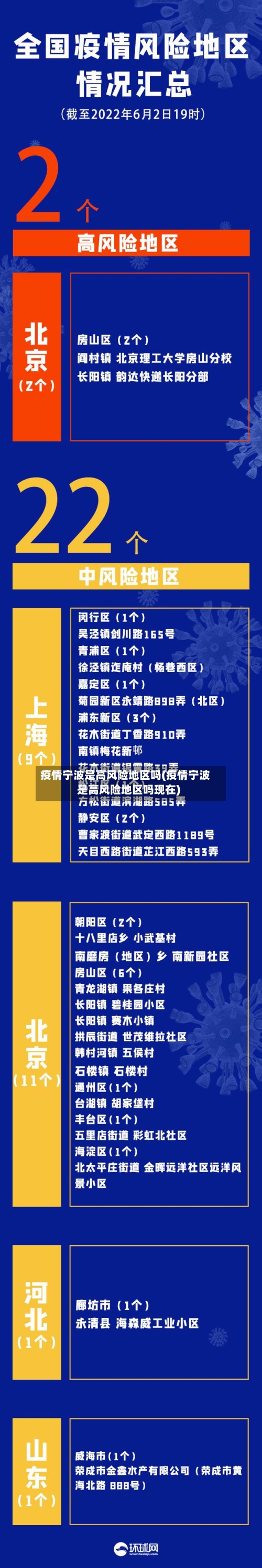
截至近来,国内共有2个高风险地区,76个中风险地区,主要分布在陕西省、河南省、浙江省等地,以下为详细信息(数据不包括港澳台地区):高风险地区:具体地区名单会随疫情形势动态调整,可通过权威渠道实时查询。高风险地区通常意味着当地疫情较为严重,传播风险高,会采取更为严格的防控措施,如封控管理、全员核酸检测等。

全国中高风险地区名单持续更新如下:截至2022年6月21日,全国有高风险地区11个,中风险地区38个如下。

查询流程:进入查询页面后,系统默认展示全国中高风险地区总数及分布地图,点击具体省份可查看详细名单,支持按地区筛选和关键词搜索。功能特点:数据细化:除风险等级外,还提供各地区防控政策、隔离要求等延伸信息。实时更新:名单与国家卫健委同步,每24小时至少更新一次,紧急情况加更。

12月6日浙江疫情风险等级一览

截至2021年12月6日16时,浙江省疫情风险等级如下:中风险地区 宁波市镇海区蛟川街道 临江小区 宁波阿尔卑斯电子有限公司自2021年12月6日16时起,上述区域被列为中风险地区,实施相应防控措施。低风险地区 浙江省除镇海区蛟川街道中风险区域外的其他所有地区。包括但不限于杭州市、温州市、绍兴市、嘉兴市、湖州市等,均维持低风险状态。

风险等级情况:根据提供的信息,在2021年12月6日16时这个时间节点,杭州整体处于低风险状态,没有中高风险区域。这表明当时杭州的疫情防控形势相对平稳,疫情传播风险较低。

疫情概况与数据统计自12月5日以来,截至13日下午,浙江三地(杭州、宁波、绍兴)累计报告确诊病例192例、无症状感染者1例。12月12日0-24时,新增确诊病例75例(杭州5例、宁波14例、绍兴55例、境外输入1例),新增无症状感染者1例(波黑输入)。

相关推荐

  • 最近【疫情中风险地区名单济宁,山东济宁疫情防控等级】

    最近【疫情中风险地区名单济宁,山东济宁疫情防控等级】

    山东有几个中高风险地区〖壹〗、山东省中高风险地区近来包括济南市历城区、历下区和槐荫区,青岛市黄岛区,以及威海市乳山市。这些地区由于新冠疫情的影响,被划分为中高风险地区,采取了相应的疫情防控措施。济南市历城区、历下区和槐荫区作为山东省的省会城市的主要区域,人口密集,经济活跃,因此在疫情防控方面面临着较大的压力。〖贰〗、滨海新区(1个):天津临港经济区东方星城...

  • 必学教你安装“开心十三张怎么拿好牌”其实确实有挂

    必学教你安装“开心十三张怎么拿好牌”其实确实有挂

    开心十三张怎么拿好牌是一款专为微乐游戏设计的辅助工具,需要的玩家加上面群让师傅发给你教程,教你下载!旨在帮助玩家提高游戏胜率。该资源包含安装重点文档、必下文件、更新提示以及apk安装包等文件。【资源内容概述】该辅助工具通过自定义微乐小程序系统规律,为玩家提供强大的开挂功能,用户只需简单操作,即可一键生成微乐小程序专用辅助器。软件界面简洁明了,操作简单便...

    2026/03/11
  • 辅助开挂工具“手机麻将十打九赢专业神器”开挂辅助

    辅助开挂工具“手机麻将十打九赢专业神器”开挂辅助

    无需打开直接搜索群:本司针对手游进行,选择我们的四大理由:1、手机麻将十打九赢专业神器软件助手是一款功能更加强大的软件!无需打开直接搜索微信:2、自动连接,用户只要开启软件,就会全程后台自动连接程序,无需用户时时盯着软件。3、安全保障,使用这款软件的用户可以非常安心,绝对没有被封的危险存在。4、快速稳定,使用这款软件的用户肯...

    2026/03/11
  • 近来【疫情前去过中高风险地区疫情期间去过中风险地区的怎么办】

    近来【疫情前去过中高风险地区疫情期间去过中风险地区的怎么办】

    前14天到达或途经中风险或高风险地区健康码会变吗前14天内到达或途经中风险或高风险地区,健康码的状态可能会变,具体取决于多种因素:核酸检测结果:如果你在7两小时内进行了两次核酸检测且结果为阴性,你的健康码仍然会显示为绿码。停留时间:通常情况下,只有当你在中高风险地区停留超过4个小时时,才可能被认定为时空伴随者,此时健康码状态可能受到影响。前14天内到达或途...

  • 软件分享“微乐安徽麻将万能开挂器”开挂辅助脚本+详细开挂

    软件分享“微乐安徽麻将万能开挂器”开挂辅助脚本+详细开挂

    微乐辅助ai黑科技系统规律教程开挂技巧˂pstyle="font-size:16px;font-family:-apple-system,BlinkMacSystemFont,"vertical-align:baseline;font-weight:400;color:#333333;font-style:normal;text...

    2026/03/11
  • 开挂技巧“心悦麻将万能开挂免费版”最新透视辅助软件详细教程官方版下载

    开挂技巧“心悦麻将万能开挂免费版”最新透视辅助软件详细教程官方版下载

    您好:心悦麻将万能开挂免费版这款游戏是可以开挂的,软件加【添加图中QQ群】确实是有挂的,很多玩家在这款游戏中打牌都会发现很多用户的牌特别好,总是好牌,而且好像能看到其他人的牌一样。所以很多小伙伴就怀疑这款游戏是不是有挂,实际上这款游戏确实是有挂的,添加QQ客服【添加图中QQ群】安装软件.1.心悦麻将万能开挂免费版这款游戏是可以开挂的,确实是有挂的,通过添...

    2026/03/11
  • 辅助最新信息“微乐广西麻将小程序有挂吗”(透视)开挂辅助脚本+详细开挂安装教程

    辅助最新信息“微乐广西麻将小程序有挂吗”(透视)开挂辅助脚本+详细开挂安装教程

    微乐广西麻将小程序有挂吗是一款可以让一直输的玩家,快速成为一个“必胜”的ai辅助神器,有需要的用户可以加我QQ客户群下载使用。德扑之星辅助可以一键让你轻松成为“必赢”。其操作方式十分简单,打开这个应用便可以自定义微乐广西麻将小程序有挂吗系统规律,只需要输入自己想要的开挂功能,一键便可以生成出微乐广西麻将小程序有挂吗专用辅助器,不管你是想分享给你好友或者...

    2026/03/11
  • 玩家辅助神器:“手机胡乐麻将外卦神器下载安装”开挂详细教程

    玩家辅助神器:“手机胡乐麻将外卦神器下载安装”开挂详细教程

    您好:手机胡乐麻将外卦神器下载安装这款游戏是可以开挂的,软件加【添加图中QQ群】确实是有挂的,很多玩家在这款游戏中打牌都会发现很多用户的牌特别好,总是好牌,而且好像能看到其他人的牌一样。所以很多小伙伴就怀疑这款游戏是不是有挂,实际上这款游戏确实是有挂的,添加QQ客服【添加图中QQ群】安装软件.1.手机胡乐麻将外卦神器下载安装这款游戏是可以开挂的,确实是有...

    2026/03/11
  • 近来【烟台地区疫情最新烟台地区疫情分布】

    近来【烟台地区疫情最新烟台地区疫情分布】

    2022年4月25日烟台新增27例本土无症状感染者〖壹〗、安康:1例出院情况:累计出院192例,在院治疗200例,隔离医学观察5例。其他疫情动态境外输入病例:3月27日0-24时,无新增境外输入确诊病例、疑似病例或无症状感染者。出院情况:当日出院24例本土确诊病例,进一步缓解了医疗资源压力。〖贰〗、新增本土无症状感染者84例,其中烟台39例、济南37例、...

  • 万能开挂辅助“微乐麻将万能开挂器通用版”附开挂脚本详细步

    万能开挂辅助“微乐麻将万能开挂器通用版”附开挂脚本详细步

    无需打开直接搜索群添加:本司针对手游进行,选择我们的四大理由:1、微乐麻将万能开挂器通用版软件助手是一款功能更加强大的软件!无需打开直接搜索:2、自动连接,用户只要开启软件,就会全程后台自动连接程序,无需用户时时盯着软件。3、安全保障,使用这款软件的用户可以非常安心,绝对没有被封的危险存在。4、快速稳定,使用这款软件的用户肯...

    2026/03/11
返回顶部