最近【山东省内疫情重点地区,山东省内疫情分布】

济南疫情有多少高风险地区

〖壹〗、济南疫情高风险地区有6个。根据相关疫情防控显示2022年12月10日0时至24时,山东省报告新增本土确诊病例13例(含省外返鲁人员1例),其中济南5例,系高风险区检出3例和集中隔离点检出2例。青岛4例(含省外返鲁人员1例),均系居家隔离医学观察检出。淄博1例,系主动就诊检出。东营1例,系集中隔离点检出。临沂1例,系重点人员筛查检出。滨州1例,系居家隔离医学观察检出。

最近【山东省内疫情重点地区,山东省内疫情分布】-第1张图片

〖贰〗、截止2022年12月7日,济南现有422处高风险地区。根据国务院联防联控机制有关规定,经综合研判,市委统筹疫情防控和经济运行工作领导小组(指挥部)决定,将328处高风险区调整为低风险区,新增442处高风险区。

最近【山东省内疫情重点地区,山东省内疫情分布】-第2张图片

〖叁〗、济南疫情场所共有高风险地区1542处。截止2022年11月27日22时,济南共有高风险地区1542处,低风险地区12处,高风险区连续7天无新增感染者降为中风险区,中风险区连续3天无新增感染者降为低风险区。其他地区对近7天内有高风险区旅居史人员,采取7天集中隔离医学观察措施。

〖肆〗、济南有高风险区。通过查询相关公开信息显示,截止2022年12月10日13时,济南共有低风险地区14处,高风险地区3757处。疫情期间注意:不要上下或者内外反戴口罩,更不要戴口罩时露出口鼻,勤洗手洗手时尽量用流动的水,并使用肥皂或洗手液。

〖伍〗、济南还有0个高风险地区。通过查询相关资料信息,截止于2022年12月25日,济南的防疫防控状态为低风险,没有疫情新增病例,因此没有高风险地区。

山东把哪几个省属于疫情重点地区?

〖壹〗、山东近来主要是把北京吧,还有吉林吧,这里几个列为重点的疫情,重点防御地区也是重点控制的。

〖贰〗、近来青岛莱西市,滨州市,淄博市,德州禹城市,威海市为高风险地区。疫情的高中低风险地区划分标准是依据一个街道或者乡镇14天内是否有新冠确诊病例、有多少病例,来进行划分高中低这三个风险等级,且具体的划分标准还需要按照新冠肺炎疫情转变进行适时调整。

〖叁〗、山东省中高风险地区近来包括济南市历城区、历下区和槐荫区,青岛市黄岛区,以及威海市乳山市。这些地区由于新冠疫情的影响,被划分为中高风险地区,采取了相应的疫情防控措施。济南市历城区、历下区和槐荫区作为山东省的省会城市的主要区域,人口密集,经济活跃,因此在疫情防控方面面临着较大的压力。

〖肆〗、济宁,临沂。根据中国政务服务平台各地疫情风险等级查询了解到,截止到2022年12月9日,济宁,临沂是山东疫情严重的地区,高风险地区突破了300。

〖伍〗、济南、青岛。山东中国华东地区的一个沿海省份,位于中国东部沿海地区。截止2022年12月8日山东济南、青岛疫情严重,要求人们不得外出,必须居家隔离。

〖陆〗、济南市。通过查询山东卫健委相关资料了解到,济南在本轮山东省疫情中成为了重灾区。济南高风险区域1407个,山东省济南市有21例社会面新增,新划定1处高风险区。山东省多个市都有社会面新增。

疫情防控重点关注地区有哪些?

湖北省作为重点疫区:作为疫情的发源地,湖北省尤其是武汉市在疫情期间面临着极大的挑战。随着疫情的扩散,湖北省其他地区也受到了严重影响,因此整个省份被视为重点疫区。 广东、黑龙江等省份的疫情情况:广东等地由于人口流动大、密度高,疫情传播速度快,一度成为重要的防控区域。

重点关注地区是指:重点管控区所在的地市除重点管控区以外的行政区域。 重点关注地区管理措施:从防控指令下达日开始,该市来(返)沈人员需提供7日内或48小时新冠病毒核酸检测阴性证明,无法提供核酸检测阴性信息的,需第一时间接受核酸检测。

重点关注地区是指:重点管控区所在的地市除重点管控区以外的行政区域。重点关注地区管理措施:从防控指令下达日开始,该市来(返)沈人员需提供7日内或48小时新冠病毒核酸检测阴性证明,无法提供核酸检测阴性信息的,需第一时间接受核酸检测。

近期重点关注广东省深圳市、中山市、珠海市,天津市,河南省安阳市、许昌市疫情。不前往高、中风险地区及本土疫情地区。收到提醒短信或健康码变“黄码”时,立即报备旅居史,按要求核酸检测并配合防控。来(返)川后管理 持续关注健康状况、健康码颜色及出行地区疫情动态。

按照规定,14天内有新增以及有本土新冠病毒感染者,或有中高风险地区地区的行政区域,卫健委就可以把那个城市划为疫情防控重点关注地区。新型冠状病毒是属于冠状病毒中的一种,主要是由感冒以及中东呼吸综合症和严重急性呼吸综合症等引起的一种病毒,新型冠状病毒,是以前从未发现的一种冠状病毒新型毒株。

相关推荐

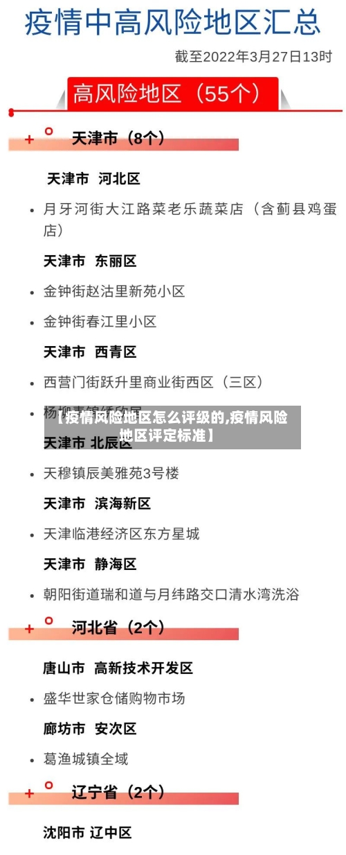
  • 【疫情风险地区怎么评级的,疫情风险地区评定标准】

    【疫情风险地区怎么评级的,疫情风险地区评定标准】

    低风险和中风险地区怎么区分连续7天无新增感染者,且第7天风险区域内所有人员完成一轮核酸筛查且结果均为阴性,降为中风险地区;后续再连续3天无新增感染者,降为低风险地区。中风险地区划分标准:病例和无症状感染者停留和活动一定时间,且可能具有传播风险的工作地、活动地等区域。范围根据流调研判结果划定。低风险和中风险地区主要通过官方发布的疫情风险等级划分来区分,可通...

  • 近来【狮山疫情地区狮山疫情地区有哪些】

    近来【狮山疫情地区狮山疫情地区有哪些】

    佛山狮山疫情严重吗不严重。自2022年7月24日零时起,解除狮山镇翠湖绿洲二期24座中风险区管理,调整后狮山镇翠湖绿洲小区实施常态化防控措施。截止到2022年9月26日佛山狮山一直处于常态化管理,疫情不严重。佛山狮山位于广东省佛山市南海区中部,地处珠三角广佛经济圈核心地带。狮山镇不是高风险地区,佛山无疫情的推荐旅游景区有佛山中山公园。关于狮山镇的风险等级:...

    2026/03/05
  • 【杭州境内各地区疫情分布,杭州疫情区域分布】

    【杭州境内各地区疫情分布,杭州疫情区域分布】

    杭州哪个区有疫情?杭州富阳区有疫情。具体位置为富阳区咕甜全球母婴店(咕甜全球进口母婴生活馆)。另外,还有三处为中风险地区,分别为:富阳区润泽院、富春街道桂花西路262号和洞桥镇贤德村何村坞168号。为更好加强疫情管控,部分地区交通已处于管制状态。月12日杭州上城区有新增病例,新增4例新冠病毒无症状感染者,其中2例现住址为上城区笕桥街道笕东嘉苑。具体情况如下...

  • 最近【辽宁各个地区疫情分布图,辽宁各个地区疫情分布图最新】

    最近【辽宁各个地区疫情分布图,辽宁各个地区疫情分布图最新】

    辽宁哪个地区有疫情〖壹〗、辽宁省14个市有疫情。根据相关资料查询截止2022年11月26日辽宁省14个市有疫情分别为:铁岭、沈阳、盘锦、抚顺、大连、锦州、辽阳、丹东、葫芦岛、阜新、朝阳、鞍山、营口、本溪。〖贰〗、通过查询相关公开信息,截止2022年11月4日为止,辽宁省有五个地区有疫情。11月3日0至24时,辽宁省新增2例本土新冠肺炎确诊病例,均为沈阳市报...

  • 烟台是疫情高风险地区吗(烟台属不属于高风险地区)

    烟台是疫情高风险地区吗(烟台属不属于高风险地区)

    烟台站是高风险区吗〖壹〗、不是。根据国家最新疫情政策,国家已撤销全国高风险地区,都回归常态化,不会进行管制,所有烟台站并不是高风险区,属于常态化地区,可自由出入。〖贰〗、近来烟台市经济开发区有三个小区是中风险地区。烟台有四个火车站,没有在经济开发区的。所以烟台火车站不是疫情高发区。烟台市核酸检测工作自8月3日启动,截至8月7日8时,全市第一轮全员核酸检测共...

  • 【如何确定疫情来源地区呢,疫情来源地是什么意思】

    【如何确定疫情来源地区呢,疫情来源地是什么意思】

    百度地图如何查看本地疫情动态〖壹〗、进入百度地图应用打开手机,点击已安装的百度地图应用图标,进入主界面。定位至“疫情动态”入口在百度地图主页面左上角,找到并点击“疫情动态”选项(图标或文字形式可能因版本不同略有差异)。查看本地疫情信息进入“疫情动态”页面后,系统会自动显示当前定位所在地区的疫情数据,包括确诊病例数、风险等级、防控政策等核心信息。〖贰〗、打开...

  • 近来【瑞士疫情重灾地区有哪些2021年瑞士疫情严重吗?】

    近来【瑞士疫情重灾地区有哪些2021年瑞士疫情严重吗?】

    新冠肺炎大流行什么时候能结束?世卫组织说了一个时间点!〖壹〗、世卫组织曾提出2022年世界要结束新冠肺炎大流行的目标,但实际结束时间受多种因素影响难以精准预测。当地时间2021年12月20日,世卫组织总干事谭德塞在瑞士日内瓦召开的新闻发布会上表示,2022年世界要结束新冠肺炎大流行。〖贰〗、当地时间5月4日世卫组织紧急委员会召开新冠疫情例行季度评估会议,总...

  • 【遵义市疫情风险地区图,遵义市最新疫情分布图】

    【遵义市疫情风险地区图,遵义市最新疫情分布图】

    贵州解封了吗贵阳在疫情解封后确实实施了管控升级措施,包括场所码“一码三查”功能、日常“三天一检”的核酸检测要求,以及公共场所严格查验健康码等。场所码功能升级:贵州场所码实现了“一码三查”功能,这一升级增强了疫情防控的精准性。通过场所码,可以同时查验健康码、行程码和核酸检测信息,有助于快速识别潜在风险人员,防止疫情传播。月4日0时刚到,随着一辆白色小车缓缓从...

  • 关于【贵阳疫情哪个地区被管控,贵阳有疫情的地方】

    关于【贵阳疫情哪个地区被管控,贵阳有疫情的地方】

    权威发布丨分级分类管控!贵阳将有序恢复生产生活秩序〖壹〗、月19日贵阳贵安新冠肺炎疫情防控新闻发布会宣布,将以「县」为单位实施分级分类管控措施,有序恢复全市生产生活秩序。具体内容如下:分级分类管控措施:根据疫情发展形势和防控成效,经省市联动指挥部综合研判,决定对全市各区(市、县)实施分级分类管控措施,有序恢复生产生活秩序。具体调整内容需密切关注贵阳市正式...

  • 最近【山东省内疫情重点地区,山东省内疫情分布】

    最近【山东省内疫情重点地区,山东省内疫情分布】

    济南疫情有多少高风险地区〖壹〗、济南疫情高风险地区有6个。根据相关疫情防控显示2022年12月10日0时至24时,山东省报告新增本土确诊病例13例(含省外返鲁人员1例),其中济南5例,系高风险区检出3例和集中隔离点检出2例。青岛4例(含省外返鲁人员1例),均系居家隔离医学观察检出。淄博1例,系主动就诊检出。东营1例,系集中隔离点检出。临沂1例,系重点人员筛...

返回顶部