近来【邢台疫情风险地区邢台疫情风险等级地区名单】

最新风险等级提醒(2021年2月4日21时)

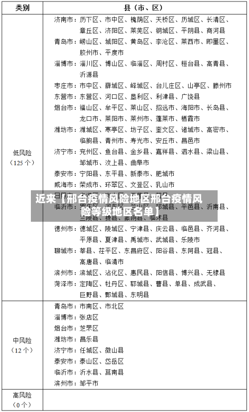
〖壹〗、上海市(3个):黄浦区外滩街道中福世福汇大酒店、贵西小区;宝山区友谊路街道临江新村(二村)小区。境外地区(除澳门外):均为高风险。2月4日21时风险等级调整情况 由高风险调整为低风险:吉林通化世界内陆港务区、通化医药高新区。

近来【邢台疫情风险地区邢台疫情风险等级地区名单】-第1张图片

〖贰〗、021年2月深圳疫情风险等级是低风险,自2020年1月深圳市发现首例确诊病例至2021年2月3日24时,深圳累计报告新冠肺炎确诊病例488例,其中境外输入病例65例。累计报告新冠肺炎无症状感染者227例;近来全市在院的确诊病例还有2例,均为普通病例;在院接受医学观察的无症状感染者有18例。

近来【邢台疫情风险地区邢台疫情风险等级地区名单】-第2张图片

〖叁〗、021年2月5日之前,上海市黄浦区中福世福汇大酒店曾经为新冠疫情中风险等级区域。该区域是在2021年1月22日被列为新冠疫情中风险等级区域的。2021年1月21日起,昭通路居民区(福州路以南区域)被列为中风险地区。

近来【邢台疫情风险地区邢台疫情风险等级地区名单】-第3张图片

〖肆〗、截止2021年2月7日,上海市除了浦东新区高东镇新高苑一期小区为新冠疫情中风险等级区域以外,其他全部区域均为新冠疫情低风险等级区域。该新冠疫情风险等级区域信息来源于中央政府官方网站公布的疫情风险等级查询页面。

河北邢台属于什么风险地区?(河北邢台是否风险区)

〖壹〗、河北邢台部分地区属于低风险地区,但部分地区存在高风险和中风险。具体情况如下:高风险地区 邢台市南宫市全域:近来被划分为高风险地区,意味着该区域内的疫情形势较为严峻,需要采取更为严格的防控措施。

〖贰〗、邢台属于低风险地区。疫情的高中低风险区域划分标准是按照一个街道或者乡镇在14天以内是否有新冠确诊病例、有多少的病例,从而划分高中低风险等级,且具体的划分标准需要依照新冠疫情变化来调整。

〖叁〗、河北邢台不是高风险区,是低风险地区。截止2022-05-18-10:22:47最新数据显示,邢台邢台地区近来没有中、高风险区域,都是低风险地区。疫情的高中低风险区:高风险地区:一般是指累计新冠病例超过了50例,而且14天内有过聚集性疫情发生。

〖肆〗、邢台市近来确实存在风险区,但请注意,风险等级与商品安全性并非直接对等。 食品生产者在生产过程中通常会遵循严格的卫生和安全标准,例如邢台市市场监督管理局发布的安全提示。 即便是在风险地区,只要食品生产者遵守了相应的法律规定,保持了食品卫生,那么他们生产的食品在出厂时是可以安全食用的。

〖伍〗、截至2022年4月21日,邢台调整相关地区疫情风险等级:邢台市南和区史召乡李牌村片区调整为中风险地区。_邢台疫情风险等级实时更新系统邢台疫情数据消息2022年4月19日0—24时,邢台市新增新冠肺炎本土无症状感染者7例,无新增本土新型冠状病毒肺炎确诊病例。

〖陆〗、高风险地区:藁城区全域为高风险地区,新乐市全域调整为高风险地区。 中风险地区:- 长安区河北省胸科医院公寓北区高风险;- 高新区同祥城小区C区;- 正定县冯家庄村、东平乐村;- 平山县访驾庄村;- 赵县任庄村。

全国中高风险地区名单及查询方式

查询方式一:国务院客户端小程序——疫情风险等级查询入口获取:通过微信搜索“国务院客户端”小程序,进入后即可找到“疫情风险等级查询”功能入口。查询流程:进入小程序后,点击页面上部的查询按钮,系统将直接展示全国中高风险地区名单,信息一目了然,无需复杂操作。

根据需要进行总结和调整,如添加表头、调整列宽等。其他查询途径:微信搜索公众号“广州本地宝”,关注后在对话框回复【风险】,可获全国/广州疫情风险等级查询系统、中高风险最新名单+调整时间等信息。

在手机上查看全国中高风险疫情地区,可通过微信《扫码抗疫情》小程序实现,具体步骤如下:步骤一:进入《扫码抗疫情》小程序打开微信,点击顶部“搜索小程序”栏,输入“扫码抗疫情”,在搜索结果中选取并进入该小程序。

全国中高风险地区名单可通过以下方式实时查询:国务院官方微信小程序:查询方式:直接点击进入该小程序,即可获取最新的全国风险等级信息。信息来源:数据来源于各地政府和卫健委的官方发布,确保信息的权威性和准确性。

全国中高风险地区因实时变动无法直接汇总,但可提供查询方式及关键防疫举措。近来,全国中高风险地区会随着疫情形势的变化而动态调整,因此无法直接给出具体的汇总列表。

近来无法直接提供全国中高风险地区的具体名单,但可通过以下方法实时查询最新信息:查询途径:通过百度App搜索【疫情风险等级查询】,进入国家政务服务平台或国务院客户端提供的查询服务页面。该服务由官方权威发布,数据实时更新,可确保信息准确性。

邢台属于什么风险等级

〖壹〗、法律分析:气象风险等级在三级。法律依据:《自然资源部办公厅、中国气象局办公室关于进一步加强汛期地质灾害气象风险预警工作的通知》 一 、充分认识地质灾害防治工作面临的严峻形势 据预测,今年汛期,我国气候状况总体偏差,暴雨灾害可能南北并发,部分地区发生地质灾害的风险较大,地质灾害防治工作面临严峻形势。

〖贰〗、河北邢台部分地区属于低风险地区,但部分地区存在高风险和中风险。具体情况如下:高风险地区 邢台市南宫市全域:近来被划分为高风险地区,意味着该区域内的疫情形势较为严峻,需要采取更为严格的防控措施。

〖叁〗、河北省邢台市内丘县属于三级森林火险县级单位。根据河北省林业和草原局发布的信息,内丘县被明确划分为三级森林火险县级单位。这一分类是基于当地森林资源分布、气候条件、植被类型以及历史火灾发生频率等多维度因素综合评估得出的。

〖肆〗、疫情风险等级:邯郸和邢台均被列为疫情低风险地区,因此两地居民可自由来往,无需特别限制。交通情况:邯郸至邢台距离较近,两地间的交通非常便捷,为两地居民的相互往来提供了便利条件。出行建议:尽管可以自由往来,但邯郸方面仍建议非必要不外出,尽量减少不必要的出行,提倡错峰出行。

〖伍〗、邢台属于低风险地区。疫情的高中低风险区域划分标准是按照一个街道或者乡镇在14天以内是否有新冠确诊病例、有多少的病例,从而划分高中低风险等级,且具体的划分标准需要依照新冠疫情变化来调整。

邢台在疫情期间曾属于过几级风险区?

〖壹〗、截至2021年5月,邢台在疫情期间曾属于过中风险地区。2021年01月11日,河北卫生健康委员会发布消息,自2021年1月11日起,将邢台南宫市青年街清旺胡同、凤岗街道东胡居委会北小街调整为中风险地区。

〖贰〗、风险地区调整:自2021年1月6日起,将石家庄市藁城区全域调整为高风险地区,邢台市南宫市天地名城小区、邢台市南宫市天一和院小区、邢台市南宫市凤岗街道办事处为中风险地区。防控措施:铁路部门暂停发售2021年1月6日0时至1月8日24时间,邯郸地区各站、石家庄地区各站至北京地区各站的旅客列车车票。

〖叁〗、截至近来,河北省整体仍为低风险地区,包括邢台市在内的其他主要城市如石家庄市、唐山市、秦皇岛市等也都属于低风险地区。但需要注意的是,由于疫情形势不断变化,各地区的风险等级也可能会随时调整。综上所述,河北邢台的风险等级情况比较复杂,既有高风险和中风险地区,也有低风险地区。

〖肆〗、邢台属于低风险地区。疫情的高中低风险区域划分标准是按照一个街道或者乡镇在14天以内是否有新冠确诊病例、有多少的病例,从而划分高中低风险等级,且具体的划分标准需要依照新冠疫情变化来调整。

〖伍〗、截至2022年4月21日,邢台调整相关地区疫情风险等级:邢台市南和区史召乡李牌村片区调整为中风险地区。_邢台疫情风险等级实时更新系统邢台疫情数据消息2022年4月19日0—24时,邢台市新增新冠肺炎本土无症状感染者7例,无新增本土新型冠状病毒肺炎确诊病例。

相关推荐

  • 【东莞道滘疫情风险地区图,广东东莞市道滘镇地图】

    【东莞道滘疫情风险地区图,广东东莞市道滘镇地图】

    东莞职工医保暂停参保,为什么参保地还是东莞道滘的〖壹〗、东莞职工医保暂停参保但参保地仍显示东莞道滘,主要与社保合并、信息更新延迟或未办理社保关系转移有关。社保合并导致重复参保若参保人更换参保单位或存在多地参保情况,社保系统可能优先显示其他地区的参保状态,导致东莞本地医保显示暂停。〖贰〗、道滘镇人力资源与社会保障局的服务范围广泛,包括但不限于就业指导、失业登...

  • 关于【昌都地区最新疫情消息,昌都市最新疫情防控要求】

    关于【昌都地区最新疫情消息,昌都市最新疫情防控要求】

    疫情期间虫草需求量大增,业内人士教你如何选购优质的冬虫夏草〖壹〗、选购优质冬虫夏草的方法掌握识别常识:观察冬虫夏草的色度及含灰土度,符合要求的冬虫夏草通常色泽自然,不过分鲜艳或暗淡,且灰土度较低,整体较为洁净。选取可靠购买渠道:当消费者不能确定是否能正确识别真假冬虫夏草时,到名店大店购买是杜绝上当受骗的有效途径。〖贰〗、看等级:等级越高,冬虫夏草的质量越...

  • 最近【疫情地区消杀要求有哪些,疫情期间辖区消杀方案】

    最近【疫情地区消杀要求有哪些,疫情期间辖区消杀方案】

    消杀的顺序应该是若为疫情防控/污染区域消杀:需遵循“先外后内、先上后下、先左后右、先清洁后污染”原则,先对室外环境(如楼道、电梯)消杀,再进入室内,从天花板、墙面到地面逐层消杀,避免污染物扩散。通用消杀顺序(以居家为例)准备工作:穿戴防护装备(口罩、手套、防护服等),准备合格消杀产品(如含氯消毒剂、75%酒精),按比例稀释(如含氯消毒剂常用500mg/L...

  • 最近【广西省容县有无疫情地区,广西省容县有无疫情地区吗现在】

    最近【广西省容县有无疫情地区,广西省容县有无疫情地区吗现在】

    10.27黎城解封了吗解封了。黎村镇,隶属广西壮族自治区玉林市容县,地处容县南部,通过查询广西壮族自治区最新疫情显示,截止2022年10月27日,该地区已经解封了,属于常态化防控地区。到达该地区要提前报备,需要48小时核酸检测报告,出示绿色健康码、行程码并戴好口罩,配合当地社区的防疫工作即可。11月7日容城县1例阳性感染者行程轨迹容县无症状感染者022年...

  • 出现校园疫情的地区(学校疫情防控条件达到属地疫情防控要求)

    出现校园疫情的地区(学校疫情防控条件达到属地疫情防控要求)

    紧急提醒!陕西发现1例疑似病例:系小学生!中小幼?1月16日起分3批次放假...〖壹〗、月7日,陕西省咸阳市三原县报告了1例新冠肺炎疑似病例。具体情况如下:疑似病例详情:患者信息:陈某某,女,11岁,小学生。症状表现:5日晚出现发热、干咳等症状。就医及检测:6日在医院就诊,7日核酸检测报告为阳性。但随后省疾控中心再次采集咽拭子和血清抗体,检测结果均为阴性。...

  • 近来【邢台疫情风险地区邢台疫情风险等级地区名单】

    近来【邢台疫情风险地区邢台疫情风险等级地区名单】

    最新风险等级提醒(2021年2月4日21时)〖壹〗、上海市(3个):黄浦区外滩街道中福世福汇大酒店、贵西小区;宝山区友谊路街道临江新村(二村)小区。境外地区(除澳门外):均为高风险。2月4日21时风险等级调整情况由高风险调整为低风险:吉林通化世界内陆港务区、通化医药高新区。〖贰〗、021年2月深圳疫情风险等级是低风险,自2020年1月深圳市发现首例确诊病...

  • 最近【哪里属于疫情高危地区,哪里属于疫情高风险区】

    最近【哪里属于疫情高危地区,哪里属于疫情高风险区】

    12月全国中高风险地区有哪些地方?截至12月19日,全国共有16个县(镇、街道、区)被划分为中风险地区。具体包括北京市朝阳区的汉庭酒店大山子店及其底商,辽宁大连金普新区的先进街道金润小区B区,新疆吐鲁番市高昌区的红盾小区,黑龙江牡丹江市的多个小区和社区,内蒙古呼伦贝尔市的多个街道办事处,以及四川成都市的多个社区和村庄。调高地区:12月19日,北京市朝阳区汉...

  • 商丘各地区疫情最新消息(河南商丘各县肺炎疫情)

    商丘各地区疫情最新消息(河南商丘各县肺炎疫情)

    商丘疫情最新情况新增9例是哪的〖壹〗、通过查询相关资料显示,商丘疫情最新情况新增9例是夏邑县的。通过商丘疫情防控中心发布的公告了解到,2022年8月夏邑县出现9例新冠患者,其中有三例是无症状感染者。所以商丘疫情最新情况新增9例是夏邑县的。〖贰〗、新增病例情况截至8月13日24时,虞城县报告新增确诊病例4例,分别为病例尹某的儿子和女儿、尹某丈夫的两个妹妹。其...

  • 小店如何设置疫情地区/小店防控小程序

    小店如何设置疫情地区/小店防控小程序

    抖音小店链接怎么设置偏远地区设置偏远地区不包邮登录抖音小店后台:使用商家账号登录抖音小店管理界面。进入运费模板设置:在后台找到“物流”模块,点击“运费模板”。首次设置可点击“新建运费模板”,填写模板名称(如“偏远地区不包邮”),并设置发货地址。选取计价方式:采用“阶梯计价”模式,按件数计价。去后台设置一下!不包邮或者收运费『1』第一步填写基本信息。这里模...

  • 关于【云南地区肺炎疫情分布图,云南地区肺炎疫情分布图最新】

    关于【云南地区肺炎疫情分布图,云南地区肺炎疫情分布图最新】

    云南新增省内感染者72例,云南新增省内感染者72例行动轨迹〖壹〗、据云南卫健委通报,10月4日0—24时,云南全省新冠肺炎疫情情况如下:新增境外输入感染者1例,为无症状感染者(航空输入)。新增新疆入滇感染者1例,为无症状感染者(官渡)。〖贰〗、有。通过查询云南省疫情防控相关资料了解到,2022年10月4日建水县新冠肺炎有新增病例。2022年10月4日云南疫...

返回顶部