疫情低风险地区甘肃/疫情低风险地区甘肃最新政策

甘肃张掖是中高风险地区吗

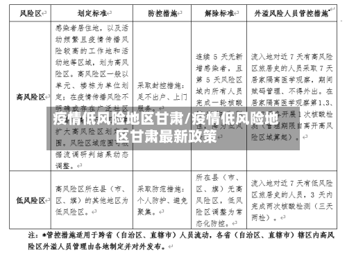
〖壹〗、甘肃张掖并不是中高风险地区,而是低风险地区。甘肃最新疫情防控政策:科学精准划分风险区域。按楼栋、单元、楼层、住户划定高风险区,不得随意扩大到小区、社区和乡镇(街道)等区域。非高风险区不得限制人员流动,不得停工停产停业。

疫情低风险地区甘肃/疫情低风险地区甘肃最新政策-第1张图片

〖贰〗、防疫要求低风险区出行:西宁进出,青海全境加上甘肃的敦煌、嘉峪关、张掖均为低风险区,行程顺利。部分人员暂缓或确认后出行:行程码上有上海、兰州的朋友们暂缓出行。成都及有中高风险区所在城市的朋友们来之前需确认一下当地防疫政策,其他基本没啥影响。

疫情低风险地区甘肃/疫情低风险地区甘肃最新政策-第2张图片

〖叁〗、张掖是低风险地区。新甘肃客户端张掖8月19日讯(新甘肃·甘肃日报记者范海瑞)甘州区新冠肺炎疫情联防联控领导小组今天发布通告,自8月20日0时起,将张掖富来登温泉假日酒店(包括楼栋底层商户和富来登温泉水乐园)由中风险区调整为低风险区。至此,甘州区全域无中高风险区域,实施常态化防控措施。

疫情低风险地区甘肃/疫情低风险地区甘肃最新政策-第3张图片

〖肆〗、低风险区域 低风险区域的注意事项 低危区人群要服从社区(村)的统一安排,做到“个人防护,避免聚集”,配合做好核酸检测、健康监测等防控措施。低风险地区的人群应做好日常健康监测,密切关注是否有发热、干咳、乏力、咳痰、咽痛、腹泻、异常气味(味道)、鼻塞、结膜炎、肌痛等新冠肺炎相关症状。

〖伍〗、张掖市出行政策,由国内低风险地区出入张掖,出示健康码、行程卡绿码即可放行,由国内中高风险地区出入张掖,在出示健康码、行程卡绿码、提供核酸检测阴性证明的基础上,需集中隔离14天。高风险地区:一般是指总计新冠确诊病例有超过50例,并且14天内是有聚集性疫情发生。

甘肃天水属于低风险区吗

天水到上海是否需要隔离取决于天水当地的风险等级,近来甘肃天水市有中风险地区,暂无高风险地区,来自中风险地区的人员需实施14天严格的社区健康管理并进行2次核酸检测,低风险地区人员凭健康码绿码通行无需隔离及核酸检测。

居家隔离条件:若天水市存在中风险地区(如2021年11月5日政策中提到的“天水市2个小区”),则来自这些区域的人员需居家隔离14天,并在第14天接受核酸检测。非中风险地区人员:若天水市全域为低风险,则无需隔离,但需配合深圳的常态化防控措施。

截止222年9月12日22时,甘肃共有低风险地区5处,中风险地区12处,高风险地区11处。9月11日—24时,甘肃省无新增确诊病例;新增无症状感染者17例,其中陇南市武都区9例、兰州市4例(七里河区3例,安宁区1例)、临夏州广河县4例。

根据山东青岛市的防疫工作要求,截至到2022年9月14日,甘肃天水属于低风险地区,青岛即墨有中高风险区,将即墨区除中高风险区以外的其他区域划为低风险区。青岛城阳有中风险区,将城阳区除中风险区以外的其他区域划为低风险区。青岛其他区域为常态化防控管理。

上海~甘肃天水,都是低风险地区的,不需要做核酸检测。做核酸检测也是可以的,一般是自费的, 80元/人。

张掖是高风险还是低风险地区

青海和甘肃的部分地区(如青海湖、祁连山、玉树等)会有高原反应的风险,尤其是海拔超过3000米的区域;而甘肃大部分地区(如敦煌、张掖、兰州)海拔较低,通常不会出现高反。

从甘肃张掖市到佛山是否需要隔离,取决于出发地是否属于中风险地区。具体如下:若来自张掖市中风险地区(甘州区锦绣嘉苑(梁家墩镇六号村)、甘州区龙王庙小区),需执行14天居家隔离措施。依据:广东对重点地区来(返)粤人员健康管理措施(2021年11月2日发布)明确,上述中风险地区人员需居家隔离14天。

防疫要求低风险区出行:西宁进出,青海全境加上甘肃的敦煌、嘉峪关、张掖均为低风险区,行程顺利。部分人员暂缓或确认后出行:行程码上有上海、兰州的朋友们暂缓出行。成都及有中高风险区所在城市的朋友们来之前需确认一下当地防疫政策,其他基本没啥影响。

甘肃张掖并不是中高风险地区,而是低风险地区。甘肃最新疫情防控政策:科学精准划分风险区域。按楼栋、单元、楼层、住户划定高风险区,不得随意扩大到小区、社区和乡镇(街道)等区域。非高风险区不得限制人员流动,不得停工停产停业。

张掖是低风险地区。新甘肃客户端张掖8月19日讯(新甘肃·甘肃日报记者范海瑞)甘州区新冠肺炎疫情联防联控领导小组今天发布通告,自8月20日0时起,将张掖富来登温泉假日酒店(包括楼栋底层商户和富来登温泉水乐园)由中风险区调整为低风险区。至此,甘州区全域无中高风险区域,实施常态化防控措施。

张掖市出行政策,由国内低风险地区出入张掖,出示健康码、行程卡绿码即可放行,由国内中高风险地区出入张掖,在出示健康码、行程卡绿码、提供核酸检测阴性证明的基础上,需集中隔离14天。高风险地区:一般是指总计新冠确诊病例有超过50例,并且14天内是有聚集性疫情发生。

甘肃敦煌疫情风险等级

甘肃敦煌属于低风险地区。通过查询相关资料显示,甘肃敦煌莫高窟位于甘肃省酒泉市敦煌市敦煌研究院,截至2022年8月7日,当地新增病例为0,处于低风险地区,所以没有封锁地区。按照规定进出甘肃敦煌莫高窟,需要佩戴好口罩和出示健康码。

低风险等级,常态化管控。根据疫情防控中心截止9月13日发布的最新数据显示,甘肃敦煌地区近来没有低、中、高风险区域,都是常态化防控区,连续7天没有新增感染人员。

022年1月12日敦煌省疾控中心发布《对返甘来甘人员疫情防控的温馨提示》,低风险地区来甘人员健康码绿码即可自由通行。不隔离,不需要核酸检测。敦煌对外省返甘来甘人员按出发地风险等级不同落实不同的防控措施:高风险地区返甘来甘人员要集中隔离14天,隔离期间不少于两次核酸检测。

IP66防护等级,适应复杂户外环境极端环境耐受性:敦煌地区昼夜温差大(低温-20℃至高温65℃)、沙尘频繁,P80采用压铸金属机身与IP66防护设计,可抵御强光、干燥、高湿及沙尘侵袭,确保设备稳定运行。灵活部署能力:支持闸机、立柱、壁挂等多种安装方式,开箱即用,无需复杂调试。

南京疫情风险等级调整南京一地升级为高风险地区,新增四个中风险地区,防控措施进一步强化。公安部改进交警执法措施公安部要求优化交警系统执法方式,压降交通违法罚款,强调人性化执法与教育引导结合。西藏古建筑保护项目揭幕西藏首例古建筑保护性改造项目“吉本岗艺术中心”在拉萨正式揭幕,推动文化遗产活化利用。

甘肃兰州风险地区划分最新

兰州进北京是否可行取决于兰州当地的风险等级,不同风险等级人员进京要求不同,具体如下:兰州中风险地区人员:暂不允许进京。中高风险地区所在县(市、区、旗、直辖市为所在区)及14日内有该区域旅居史人员:暂不允许进京。待其所在县(市、区、旗)全域转为低风险地区后,适时放开进京限制。

兰州市城关区发布通告,自11月20日起,将兰州市城关区火车站街道火南路183号等35个区域划定为高风险区。将临夏路街道兰大二院家属院8号楼1单元等40个区域由高风险区降为低风险区。

兰州市各地区疫情风险等级城关区:低风险区榆中县:低风险地区永登县:低风险地区安宁区:低风险区皋兰县:低风险地区红古区:低风险区西固区:低风险区如何划分高中和低风险区为了有效控制疫情,又不对居民造成太大影响,力争将疫情的社会影响控制在最低水平,一般是县、街道、乡镇、社区等。

甘肃兰州是低风险地区吗

人员暂不允许进京。若兰州的县(市、区、旗,直辖市为所在区)为中高风险地区,或个人14日内有该区域旅居史:人员暂不允许进京。需待所在县(市、区、旗)全域转为低风险地区后,方可适时进京。若兰州中高风险地区所在地级市内的其他区域为低风险地区:人员非必要不进京。确需进京的,需持登机登车前48小时内核酸检测阴性证明。

兰州进北京是否可行取决于兰州当地的风险等级,不同风险等级人员进京要求不同,具体如下:兰州中风险地区人员:暂不允许进京。中高风险地区所在县(市、区、旗、直辖市为所在区)及14日内有该区域旅居史人员:暂不允许进京。待其所在县(市、区、旗)全域转为低风险地区后,适时放开进京限制。

近来兰州市全市是低风险地区,甘肃省全省也是低风险地区。出兰州市的话是可以出行的,但是需要向所在的单位或者社区报备。

不是。通过查询甘肃兰州疫情官方网站了解到,截止2022年11月23日,甘肃兰州属于疫情高风险地区,因此并不是低风险地区。疫情,汉语词语,指疫病的发生和发展情况,大范围内出现的大型疫情有重症急性呼吸综合征(SARS)、甲型H1N1流感及新型冠状病毒肺炎。

经查询兰州本地宝,截至2022年12月3日为止,兰州有635个高风险地区,7个低风险地区,3个常态化防控地区。

条件如下:需持健康码“绿码”和48小时内核酸检测阴性证明,如不能提供48小时内核酸检测阴性证明,须临时留观并进行核酸检测,结果未出严禁离开。兰州属于低风险地区,近来只要不去中高风险地区逗留,保持健康码正常就行了。外出期间一定要做好严格的个人防护,坚持佩戴口罩,保持安全的社交距离。

相关推荐

  • 近来【疫情c类地区是啥意思呀c类地区有哪些】

    近来【疫情c类地区是啥意思呀c类地区有哪些】

    新冠abc类怎么划分〖壹〗、a类人员是指那些来自或曾经经过疫情严重地区的人群。b类人员是指那些在a类人员的旅途中遇到的,但并非其密切接触的所有陌生人。c类人员是指那些与a类人员最后接触的熟人。在这三类人员中,b类人员是最难以确定的,因为他们可能并不知道自己曾经与a类人员有过接触。c类人员实际上就是密切接触者,他们是与病毒确诊或高度疑似病例共同居住或...

  • 锡林浩特疫情地区(锡林浩特疫情防控政策最新)

    锡林浩特疫情地区(锡林浩特疫情防控政策最新)

    锡林浩特市现在是什么风险等级〖壹〗、截止2022年11月24日11时,锡林浩特暂无高中低风险地区,全域都是常态化防控区域。各类市场经营主体,在严格落实扫“锡林码”关联查验健康码和行程卡、测温、佩戴口罩、“1米线”排队、预防性消毒等常态化防控措施的前提下,方可恢复经营,恢复经营前要向行业主管部门报备。〖贰〗、这种机制通过信用分级管理,实现“信用越好,办事越容...

  • 盐源县是无疫情地区吗/盐源县城属于什么镇

    盐源县是无疫情地区吗/盐源县城属于什么镇

    从“丑苹果”到“网红苹果”:盐源苹果借力电商走出大凉山盐源苹果从“丑苹果”成长为“网红苹果”,主要得益于其独特品质与电商渠道的深度结合,通过“农地云拼”模式实现产地直连消费者,成功走出大凉山并形成规模化产业。盐源苹果的独特品质奠定市场基础地理优势:盐源县位于凉山彝族自治州,海拔2300-2700米,全年日照时数达256两小时,昼夜温差大,利于糖分积累。打造...

  • 疫情地区奔丧流程/疫情葬礼怎么办

    疫情地区奔丧流程/疫情葬礼怎么办

    疫情下的葬礼囧途,强制性措施体验感差,合理疏导才是良方〖壹〗、维护社会和谐稳定:合理疏导可以避免因强制性措施引发的矛盾和冲突,维护社会的和谐稳定。在疫情期间,民众本身就承受着较大的心理压力,如果防疫政策过于强硬,容易引发民众的不满和抵触情绪,影响社会的稳定。合理疏导的具体措施制定针对性政策:各地防疫规定应充分考虑个体需求,针对生老病死等特殊情况制定专门的政...

  • 最近【香港疫情确诊分布地区,香港疫情区域】

    最近【香港疫情确诊分布地区,香港疫情区域】

    5月10日香港疫情最新情况:273人确诊022年5月10日香港疫情最新情况如下:新增确诊情况:截至当日零时,香港新增273宗新型冠状病毒阳性检测个案,其中核酸检测阳性个案138宗,快速抗原测试阳性个案135宗。第五波疫情累计阳性个案达1194460宗。新增个案中,27宗由外地输入。死亡情况:有五名患者离世,第五波疫情累计死亡人数达9139人。高峰期集中:2...

  • 近来【疫情停运的地区是哪里的疫情停运的地区是哪里的城市】

    近来【疫情停运的地区是哪里的疫情停运的地区是哪里的城市】

    这两天从内蒙古出来的火车怎么好多停运的这两天内蒙古出来的火车好多停运,可能有以下原因:一是线路维护与改造。内蒙地区地形复杂,线路维护难度大,为提高铁路运输安全性,相关部门会对部分线路进行改造和维护,在此期间部分火车线路需暂时停运以确保施工顺利进行。二是天气因素。内蒙古列车停运主要有线路维护与改造、天气因素、资源配置不足、疫情影响等原因。具体如下:线路维护与...

  • 疫情低风险地区甘肃/疫情低风险地区甘肃最新政策

    疫情低风险地区甘肃/疫情低风险地区甘肃最新政策

    甘肃张掖是中高风险地区吗〖壹〗、甘肃张掖并不是中高风险地区,而是低风险地区。甘肃最新疫情防控政策:科学精准划分风险区域。按楼栋、单元、楼层、住户划定高风险区,不得随意扩大到小区、社区和乡镇(街道)等区域。非高风险区不得限制人员流动,不得停工停产停业。〖贰〗、防疫要求低风险区出行:西宁进出,青海全境加上甘肃的敦煌、嘉峪关、张掖均为低风险区,行程顺利。部分人员...

  • 疫情高风险地区隔离/高风险区 隔离

    疫情高风险地区隔离/高风险区 隔离

    返京需要隔离吗第六类:中央单位往返高发地区人员在京中央单位往返疫情高发地区的工作人员,返京后需按规定集中隔离办公和居住,以兼顾单位管理和家庭安全。第七类:居家观察期间特殊需求人员居家观察期间因孕妇、患病等特殊情况需外出医学检查的人员,可遵照医嘱外出,但需严格做好防护措施。若已进返京,需主动向社区(村)、单位或酒店报告,配合落实隔离观察、健康监测等防疫要求。...

  • 疫情严重的是哪个地区的/疫情严重的地方有哪些?

    疫情严重的是哪个地区的/疫情严重的地方有哪些?

    中国疫情最严重的三个省江苏省是近来全国疫情最为严重的省份之一。根据最新的中高风险区域名单,江苏省拥有2个高风险地区和50个中风险地区。8月1日,江苏新增40例本土确诊病例,其中11例为轻型,29例为普通型。同时,新增2例本土无症状感染者,以及3例境外输入确诊病例。疫情最严重的三个省是湖北省、广东省和河南省。湖北省是疫情爆发的中心地带,尤其是武汉市。这里最初...

  • 关于【尚志地区疫情地图,尚志疫情指挥部最新公告】

    关于【尚志地区疫情地图,尚志疫情指挥部最新公告】

    尚志市防疫政策最新〖壹〗、防疫指挥发出的防疫政策:国内疫情中风险地区所在县(市、区)旅居史的来莞返莞人员,实施14天严格的社区健康管理,社区健康管理期间人员居家不外出,第14天进行核酸检测。如无居家条件的,实施14天集中隔离健康观察。〖贰〗、低风险地区,不需要隔离,仅仅需要核酸检测证明啦!但是如果是中高风险或者当地没有发布疫情解除的相关公告的话去外地还是...

返回顶部