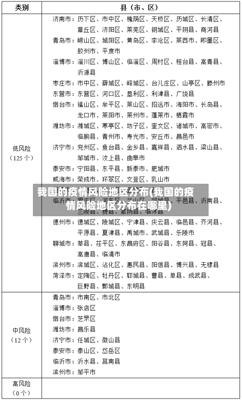
2022全国中高风险地区一览表最新(实时更新)
〖壹〗、截至近来,国内共有2个高风险地区,76个中风险地区,主要分布在陕西省、河南省、浙江省等地,以下为详细信息(数据不包括港澳台地区):高风险地区:具体地区名单会随疫情形势动态调整,可通过权威渠道实时查询。高风险地区通常意味着当地疫情较为严重,传播风险高,会采取更为严格的防控措施,如封控管理、全员核酸检测等。

〖贰〗、高风险地区:累计确诊病例超过50例;14天内有聚集性疫情(如学校、工厂等集体单位出现多例关联病例)。中风险地区:14天内有新增确诊病例;累计确诊病例不超过50例,或超过50例但14天内无聚集性疫情。低风险地区:无确诊病例,或连续14天无新增确诊病例。

〖叁〗、022年全国中高风险地区查询可通过以下两种主要方式实现:查询方式一:国务院客户端小程序——疫情风险等级查询入口获取:通过微信搜索“国务院客户端”小程序,进入后即可找到“疫情风险等级查询”功能入口。

〖肆〗、全国中高风险地区名单持续更新如下:截至2022年6月21日,全国有高风险地区11个,中风险地区38个如下。

中国各地疫情哪里最严重
中国最严重的疫情是新型冠状病毒肺炎疫情,且疫情初期最为严重的地区是湖北省武汉市。以下是关于此疫情在中国最严重地区的详细说明:首次爆发地:新型冠状病毒肺炎疫情自2020年初在中国湖北省武汉市首次爆发,并迅速蔓延至全国各地及全球范围。
江苏省是近来全国疫情最为严重的省份之一。根据最新的中高风险区域名单,江苏省拥有2个高风险地区和50个中风险地区。8月1日,江苏新增40例本土确诊病例,其中11例为轻型,29例为普通型。同时,新增2例本土无症状感染者,以及3例境外输入确诊病例。
不同阶段新冠疫情影响最严重的城市不同,近来没有权威信息表明哪个城市处于疫情最严重状态。 疫情初期(2019年12月-2020年初) 中国新冠疫情最早在武汉被发现并大规模暴发,该市因人口密集且正值春运期间,出现大量病例集中暴发,成为全球首个疫情重灾区。
湖北省、黑龙江省、江苏省、山东省、河南省。根据全国疫情防控中心显示,湖北省是最严重的,其次就数黑龙江省了,全国各地都不要黑龙江身份的打工者。都怕被传染,年后外出的打工者有百分八十五的人都被劝返回黑龙江省了。
新冠哪个城市最严重,这取决于不同的时间和地区。在中国:武汉:作为新冠疫情的发源地,武汉在疫情初期面临着极其严峻的形势,病例数量和死亡人数都相对较高。但随着全国疫情防控工作的深入进行,武汉的疫情形势已经得到了极大的改善。
瑞丽这一地升为高风险地区!边境防控究竟难在哪?
〖壹〗、瑞丽市姐告国门社区被调整为高风险地区,其边境防控的难点主要体现在地理环境、跨境交流、周边疫情形势等方面。具体如下:地理环境复杂,边境线长:瑞丽位于我国西南边陲,边境线长达168公里。漫长的边境线意味着防控范围广、难度大,需要投入大量的人力、物力进行巡逻、监控和防范,任何一个环节的疏忽都可能导致疫情的输入。
〖贰〗、边境情况复杂,防控难度大 瑞丽的边境情况极为复杂,国界线没有天然屏障,加之边境地区人口密集,68%的人口都抵边居住,这为疫情防控带来了极大的困难。此外,瑞丽与缅甸之间存在着大量的村寨和人员往来,使得边境防控工作更加复杂。
〖叁〗、边境线防控难度:瑞丽市与缅甸接壤,边境线长且地形复杂,以丛林为主,缺乏天然屏障,防控难度较大。此外,瑞丽是中国西南最大的内陆口岸,翡翠玉石交易频繁,巨大的经济利益诱惑使得偷渡现象屡禁不止。缅甸疫情与偷渡影响:缅甸疫情形势严峻,偷渡现象加剧了瑞丽市的疫情防控压力。
中国现在疫情最严重的地区
湖北病死率:湖北作为中国新冠疫情最为严重的地区,其病死率为62%,略高于全国平均水平。这可能与湖北地区疫情初期医疗资源紧张、患者数量多等因素有关。武汉病死率:武汉作为湖北的省会城市,其病死率为99%,是湖北省内病死率比较高的地区。这可能与武汉作为疫情首发地,初期面临诸多挑战有关。
中国最严重的疫情是新型冠状病毒肺炎疫情,且疫情初期最为严重的地区是湖北省武汉市。以下是关于此疫情在中国最严重地区的详细说明:首次爆发地:新型冠状病毒肺炎疫情自2020年初在中国湖北省武汉市首次爆发,并迅速蔓延至全国各地及全球范围。
近来公开信息还没有明确指出2025年甲流疫情最严重的具体地区。根据中国疾病预防控制中心发布的《全国急性呼吸道传染病哨点监测情况(2025年第47周)》,全国门急诊流感样病例中流感阳性率已接近45%,整体进入中流行水平,部分省份则已达到高流行水平。
近来中国有八个城市疫情最严重。一,四川(成都)二,西藏(拉萨),三,广东(深圳)四海南(海口),五,内蒙古(赤峰),六,黑龙江(大庆)七,江西(吉安),八新疆(乌鲁木齐)。
全国哪些地方疫情严重
中国疫情严重的七个城市包括武汉、上海、广州、深圳、北京、重庆和成都。这些城市在过去的一段时间内,由于各种原因,疫情形势较为严峻。武汉作为疫情最初爆发的城市,受到了广泛的关注。在初期,武汉的疫情形势异常严峻,但随着全国上下的共同努力和有效防控措施的实施,疫情逐渐得到了控制。
疫情初期(2019年12月-2020年初) 中国新冠疫情最早在武汉被发现并大规模暴发,该市因人口密集且正值春运期间,出现大量病例集中暴发,成为全球首个疫情重灾区。当时的疫情数据统计显示,武汉确诊病例约占全国总量近八成,医疗资源承受巨大压力。
根据中国疾控中心病毒病所研究员王大燕在2025年12月5日国家卫生健康委新闻发布会上的信息,当时全国共有17个省份的流感疫情处于高流行水平。不过,官方并未公开这17个省份的具体名单。近来公开信息还没有明确指出这些省份的名称,也没有更新的相关数据发布。
湖北省、黑龙江省、江苏省、山东省、河南省。根据全国疫情防控中心显示,湖北省是最严重的,其次就数黑龙江省了,全国各地都不要黑龙江身份的打工者。都怕被传染,年后外出的打工者有百分八十五的人都被劝返回黑龙江省了。
中国哪些地方疫情比较严重
〖壹〗、广东地区:境外输入与本地传播并存 广东是疫情最集中的区域,2025年7月佛山发生境外输入继发聚集性疫情,累计病例2659例。此前,东莞、广州、茂名等地也报告过输入性或本地病例。该地区因世界交流频繁,需持续警惕境外输入风险。
〖贰〗、江苏省是近来全国疫情最为严重的省份之一。根据最新的中高风险区域名单,江苏省拥有2个高风险地区和50个中风险地区。8月1日,江苏新增40例本土确诊病例,其中11例为轻型,29例为普通型。同时,新增2例本土无症状感染者,以及3例境外输入确诊病例。
〖叁〗、中国疫情严重的七个城市包括武汉、上海、广州、深圳、北京、重庆和成都。这些城市在过去的一段时间内,由于各种原因,疫情形势较为严峻。武汉作为疫情最初爆发的城市,受到了广泛的关注。在初期,武汉的疫情形势异常严峻,但随着全国上下的共同努力和有效防控措施的实施,疫情逐渐得到了控制。
〖肆〗、云南:艾滋病疫情在中国最为严重的省份之一,累计报告HIV感染者和AIDS病人数位居前列。广西:同样面临严峻的艾滋病疫情,其报告人数也处于较高水平。河南:艾滋病疫情相对严重,需要持续关注并采取有效措施。四川:艾滋病疫情也不容忽视,累计报告人数较多。
〖伍〗、湖北省、黑龙江省、江苏省、山东省、河南省。根据全国疫情防控中心显示,湖北省是最严重的,其次就数黑龙江省了,全国各地都不要黑龙江身份的打工者。都怕被传染,年后外出的打工者有百分八十五的人都被劝返回黑龙江省了。
〖陆〗、新冠哪个城市最严重,这取决于不同的时间和地区。在中国:武汉:作为新冠疫情的发源地,武汉在疫情初期面临着极其严峻的形势,病例数量和死亡人数都相对较高。但随着全国疫情防控工作的深入进行,武汉的疫情形势已经得到了极大的改善。








