近来【外国疫情防控风险地区查询外国疫情风险等级查询】

中高风险地区名单全国实时更新(附查询入口)

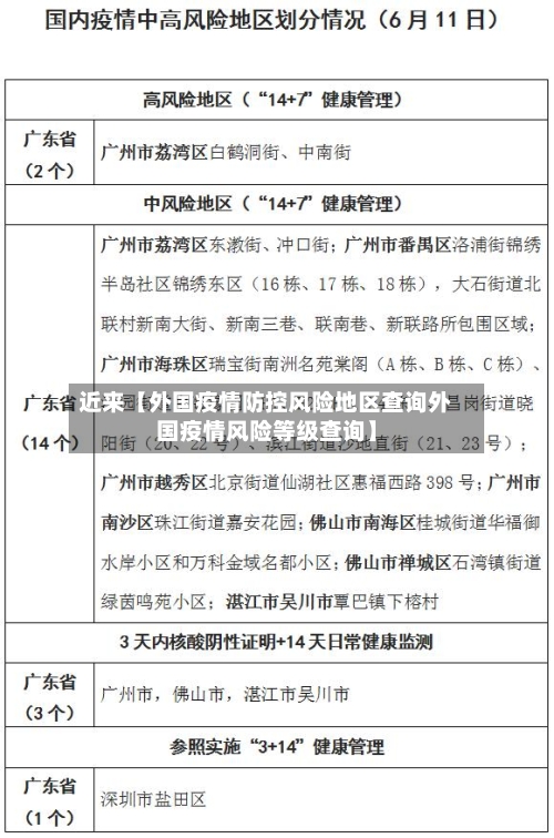
〖壹〗、最新全国风险地区名单可通过本地宝——全国疫情中高风险地区名单查询器实时查询。查询平台:本地宝——全国疫情中高风险地区名单查询器查询入口:点击进入(实时更新)本地宝的全国疫情风险等级名单查询系统由小编们实时维护,风险地区有调整时会第一时间更新专题,确保用户获取的信息准确且及时。

近来【外国疫情防控风险地区查询外国疫情风险等级查询】-第1张图片

〖贰〗、查询方式:点击进入上海本地宝的风险专题页面,可获取全面的风险地区数据。附加功能:关注微信公众号“上海本地宝”,在对话框搜索【风险】,即可便捷获取实时更新的全国疫情风险等级和中高风险地区名单。注意:以上数据仅限于中国大陆地区,不包括港澳台。

近来【外国疫情防控风险地区查询外国疫情风险等级查询】-第2张图片

〖叁〗、为了更便捷地获取全国疫情风险等级和中高风险地区名单,您可以关注微信公众号“上海本地宝”。在对话框搜索【风险】,即可获取实时更新的查询服务,无论是上海还是全国其他地区的动态,一目了然。

近来【外国疫情防控风险地区查询外国疫情风险等级查询】-第3张图片

〖肆〗、查询方式一:国务院客户端小程序——疫情风险等级查询入口获取:通过微信搜索“国务院客户端”小程序,进入后即可找到“疫情风险等级查询”功能入口。查询流程:进入小程序后,点击页面上部的查询按钮,系统将直接展示全国中高风险地区名单,信息一目了然,无需复杂操作。

微信怎么看疫情中高风险地区?

〖壹〗、选取“防疫查询”功能:在“城市服务”页面中,通过搜索或浏览找到“防疫查询”选项并点击。此功能专门提供疫情防控相关信息的查询服务。点击“全国中高风险疫情地区”:在“防疫查询”页面中,找到“全国中高风险疫情地区”选项并点击。系统将自动加载并显示最新数据。

〖贰〗、打开微信搜索功能打开手机中的微信app,点击顶部“搜索”选项。进入粤省事小程序在搜索页面输入“粤省事”,点击搜索结果中的“粤省事”小程序。进入疫情区域页面在粤省事首页点击“疫情区域”选项,进入风险地区查询页面。查看风险地区名单页面会直接显示全国高风险和中风险地区列表,用户可滑动查看完整信息。

〖叁〗、在手机上查看全国中高风险疫情地区,可通过微信《扫码抗疫情》小程序实现,具体步骤如下:步骤一:进入《扫码抗疫情》小程序打开微信,点击顶部“搜索小程序”栏,输入“扫码抗疫情”,在搜索结果中选取并进入该小程序。

〖肆〗、核心步骤:打开微信,通过“支付-医疗健康”入口进入疫情查询页面,选取风险地区功能查看具体信息。详细流程:进入医疗健康模块打开微信后,点击底部菜单栏的“我”,选取“支付”选项,在支付页面中找到“医疗健康”功能并点击进入。

〖伍〗、通过微信查看全国中高风险疫情地区的具体操作步骤如下:打开微信并进入小程序界面启动微信后,点击底部导航栏的“发现”选项,在发现页中选取“小程序”功能入口。搜索并进入国家政务服务平台在小程序搜索框中输入“国家政务服务平台”,点击搜索结果中的官方小程序进入。

微信如何查询疫情风险等级

〖壹〗、首先打开微信,点击右下角的“我”。然后点击“支付”。接着点击“城市服务”。然后点击底部的“国务院”进入。然后点击“国务院客户端”。然后点击“疫情风险查询”。进入后,就可以看到所在地区的风险等级,点击上面的倒三角形可以切换城市,从而查询全国各地的风险等级。

〖贰〗、打开微信搜索功能启动微信应用,点击顶部导航栏的“搜索”图标(放大镜形状)。输入关键词搜索在搜索框中输入“疫情风险等级”,点击键盘确认或搜索按钮。选取官方渠道在搜索结果中,找到“中国政府网”提供的服务入口(通常带有官方标识),点击进入。

〖叁〗、全国风险等级查询入口国务院微信小程序用户可通过微信搜索“国务院客户端”小程序,进入后点击“疫情风险查询”功能,即可查看全国中高风险地区实时名单。该平台数据由国家卫生健康委员会提供,更新及时且权威。

〖肆〗、在微信中查询某地疫情风险等级,可按以下步骤操作:进入微信并点击“我”:打开微信应用程序,在界面右下角找到并点击“我”选项。点击“支付”:在“我”的页面中,找到“支付”选项并点击进入。选取“城市服务”模块:在支付页面中,找到“城市服务”模块并点击进入。

〖伍〗、通过微信搜索功能查询:首先,打开微信app,在界面右上方找到并点击“搜索”图标。在搜索框中,输入“疫情风险等级”等关键词,随后点击搜索结果中的相关内容进入查询页面。在此页面,用户能够看到风险等级的查询入口。接着,进入官方账号页面,找到并点击“风险等级”一栏。

各地疫情政策怎么查询

查询入口官方查询工具:可通过专门的政策查询工具进行了解(由于未直接给出具体网址,可通过搜索引擎输入“广州去全国各地隔离核酸政策查询”等关键词,找到官方或权威的查询页面)。广州本地宝公众号:微信搜索公众号“广州本地宝”。

进入便民服务专区:在国务院服务页面中,点击“便民服务专区”。查询各地防控政策:在便民服务专区页面中,点击“各地防控政策”。设置出发地和目的地:在页面中设置出发地和目的地,系统将显示两个地方的疫情防控政策。

手机端:微信小程序“国务院客户端”,在便民服务模块点击“疫情风险查询”即可查询。电脑端:打开中国政府网,在便民服务模块点击“疫情风险查询“即可查询。各地区疫情防控政策 手机端:『1』微信小程序“国务院客户端”,进入后搜索“各地防控措施”即可查询。

北京去各地的隔离政策可通过本地宝防疫政策专题查询,具体操作是进入页面后选取出发地和目的地,即可查看相应疫情防控政策。查询方式:进入本地宝防疫政策专题页面,通过选取出发地(北京)和目的地,获取两地针对疫情的防控政策,包括隔离要求、核酸检测规定等内容。

可以通过微信《扫码抗疫情》小程序查看全国各地疫情防控措施,具体操作如下:工具准备:确保使用的手机已安装微信0.19及以上版本(示例使用摩托罗拉edges,MYUI16系统,但其他符合要求的设备也可操作)。操作步骤:进入搜索小程序界面:打开微信,下滑屏幕进入《搜索小程序》界面。

点击底部“出行政策查询”在服务页面中,找到“出行政策查询”功能入口(通常位于交通出行或便民服务分类下)。输入全国出行路径地址并查询在查询页面输入出发地和目的地(如“北京-上海”),或直接选取系统推荐的热门路线,点击“查询”按钮。

相关推荐

  • 2026最新一代“wepoker私人局辅助挂”可以开挂作弊

    2026最新一代“wepoker私人局辅助挂”可以开挂作弊

    无需打开直接搜索群:本司针对手游进行,选择我们的四大理由:1、wepoker私人局辅助挂软件助手是一款功能更加强大的软件!无需打开直接搜索微信:2、自动连接,用户只要开启软件,就会全程后台自动连接程序,无需用户时时盯着软件。3、安全保障,使用这款软件的用户可以非常安心,绝对没有被封的危险存在。4、快速稳定,使用这款软件的用户...

    2026/03/11
  • 近来【上海疫情分几种地区上海疫情分几种地区最新】

    近来【上海疫情分几种地区上海疫情分几种地区最新】

    2022上海疫情什么时候解除星号?还有几天降为低风险?附解封最新消息...〖壹〗、022年上海此轮疫情预计在3月二十几号或4月初解除星号,降为低风险预计还需十几天,但具体时间受疫情发展影响存在不确定性,近来未公布明确解封时间。以下是详细介绍:2022上海疫情解除星号时间上海此轮疫情预计在2022年3月二十几号或4月初才能解除星号。〖贰〗、022上海疫情什...

  • 辅助神器“蜀山四川麻将怎么提高胜率”开挂神器{透视辅助}全揭秘

    辅助神器“蜀山四川麻将怎么提高胜率”开挂神器{透视辅助}全揭秘

    蜀山四川麻将怎么提高胜率是一款可以让一直输的玩家,快速成为一个“必胜”的ai辅助神器,有需要的用户可以加我QQ客户群下载使用。德扑之星辅助可以一键让你轻松成为“必赢”。其操作方式十分简单,打开这个应用便可以自定义蜀山四川麻将怎么提高胜率系统规律,只需要输入自己想要的开挂功能,一键便可以生成出蜀山四川麻将怎么提高胜率专用辅助器,不管你是想分享给你好友或者...

    2026/03/11
  • 近来【济宁还是疫情地区吗现在现在济宁疫情风险等级划分】

    近来【济宁还是疫情地区吗现在现在济宁疫情风险等级划分】

    济宁疫情在什么地方〖壹〗、汶上县:3例,2例系重点人员筛查检出,1例系主动就诊检出。梁山县:1例,系集中隔离点检出。济宁高新区:1例,系主动就诊检出。太白湖新区:1例,系主动就诊检出。此外,2022年12月9日0时至24时,全市本土确诊病例出院1例,在任城区。〖贰〗、济宁疫情分布在任城区。根据相关部门报道济宁市新增本土无症状感染者5例,都在任城区,均系集中...

  • 专用辅助:微乐麻将开挂神器软件下载免费安装”开挂(透视)辅助教程

    专用辅助:微乐麻将开挂神器软件下载免费安装”开挂(透视)辅助教程

    【无需打开直接搜索;操作使用教程:1、界面简单,没有任何广告弹出,只有一个编辑框。2、没有风险,里面的黑科技,一键就能快速透明。3、上手简单,内置详细流程视频教学,新手小白可以快速上手。4、体积小,不占用任何手机内存,运行流畅。微乐麻将开挂神器软件下载免费安装详细了解...

    2026/03/11
  • 2026最新一代“新美猴王可以开挂吗”(透视)开挂辅助脚本+详细开挂安装教程

    2026最新一代“新美猴王可以开挂吗”(透视)开挂辅助脚本+详细开挂安装教程

    >>您好:新美猴王可以开挂吗加扣扣群确实是有挂的,很多玩家在这款游戏中打牌都会发现很多用户的牌特别好,总是好牌,而且好像能看到其他人的牌一样。所以很多小伙伴就怀疑这款游戏是不是有挂,实际上这款游戏确实是有挂的,添加客服微信【】安装软件.1.推荐使用‘新美猴王可以开挂吗,通过添加客服安装这个软件.打开.2.在设置...

    2026/03/11
  • 辅助神器“掌酷十三张最简单挂法”开挂辅助脚本+详细开挂安装教程

    辅助神器“掌酷十三张最简单挂法”开挂辅助脚本+详细开挂安装教程

    无需打开直接搜索群:本司针对手游进行,选择我们的四大理由:1、掌酷十三张最简单挂法软件助手是一款功能更加强大的软件!无需打开直接搜索微信:2、自动连接,用户只要开启软件,就会全程后台自动连接程序,无需用户时时盯着软件。3、安全保障,使用这款软件的用户可以非常安心,绝对没有被封的危险存在。4、快速稳定,使用这款软件的用户肯定是...

    2026/03/11
  • 软件分享“贵州微乐麻将开挂神器”开挂详细教程

    软件分享“贵州微乐麻将开挂神器”开挂详细教程

    您好:贵州微乐麻将开挂神器这款游戏是可以开挂的,软件加【添加图中QQ群】确实是有挂的,很多玩家在这款游戏中打牌都会发现很多用户的牌特别好,总是好牌,而且好像能看到其他人的牌一样。所以很多小伙伴就怀疑这款游戏是不是有挂,实际上这款游戏确实是有挂的,添加QQ客服【添加图中QQ群】安装软件.1.贵州微乐麻将开挂神器这款游戏是可以开挂的,确实是有挂的,通过添加客...

    2026/03/11
  • 辅助神器:德扑之星挂先试用后付款”开挂辅助脚本+详细开挂

    辅助神器:德扑之星挂先试用后付款”开挂辅助脚本+详细开挂

    德扑之星挂先试用后付款是一款可以让一直输的玩家,快速成为一个“必胜”的ai辅助神器,有需要的用户可以加我QQ客户群下载使用。德扑之星辅助可以一键让你轻松成为“必赢”。其操作方式十分简单,打开这个应用便可以自定义德扑之星挂先试用后付款系统规律,只需要输入自己想要的开挂功能,一键便可以生成出德扑之星挂先试用后付款专用辅助器,不管你是想分享给你好友或者德扑之...

    2026/03/11
  • 近来【外国疫情防控风险地区查询外国疫情风险等级查询】

    近来【外国疫情防控风险地区查询外国疫情风险等级查询】

    中高风险地区名单全国实时更新(附查询入口)〖壹〗、最新全国风险地区名单可通过本地宝——全国疫情中高风险地区名单查询器实时查询。查询平台:本地宝——全国疫情中高风险地区名单查询器查询入口:点击进入(实时更新)本地宝的全国疫情风险等级名单查询系统由小编们实时维护,风险地区有调整时会第一时间更新专题,确保用户获取的信息准确且及时。〖贰〗、查询方式:点击进入上海本...

返回顶部