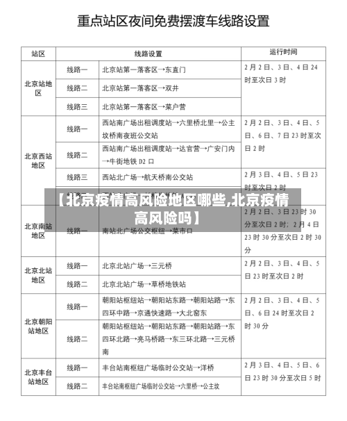
【北京疫情高风险地区哪些,北京疫情高风险吗】

北京中高风险地区最新名单最新

自2022年4月20日起,北京市朝阳区酒仙桥街道二街坊由高风险地区调整为中风险地区。 以下是详细信息:调整依据:截至4月19日24时,该地区近14天累计报告5例本土确诊病例。经市疾控中心评估,依据《北京市新冠肺炎疫情风险分级标准》,该地区风险等级下调。

【北京疫情高风险地区哪些,北京疫情高风险吗】-第1张图片

全国风险等级查询入口国务院微信小程序用户可通过微信搜索“国务院客户端”小程序,进入后点击“疫情风险查询”功能,即可查看全国中高风险地区实时名单。该平台数据由国家卫生健康委员会提供,更新及时且权威。

【北京疫情高风险地区哪些,北京疫情高风险吗】-第2张图片

高风险地区1个:丰台区玉泉营街道万柳园小区。中风险地区6个:丰台区新村街道怡海花园恒丰园、南苑街道南庭新苑北区、玉泉营街道亿朋苑一区、玉泉营街道黄土岗村、玉泉营街道万柳西园社区,房山区长阳镇北广阳城大街8号。低风险地区:全市其它地区均为低风险地区。

【北京疫情高风险地区哪些,北京疫情高风险吗】-第3张图片

北京朝阳区为什么成为疫情高风险地区?回应来了

〖壹〗、综上,朝阳区因境外输入病例引发家庭聚集性疫情,符合高风险地区判定标准中的关键条件,因此被列为高风险地区。北京市通过快速响应和严格防控,有效遏制了疫情扩散风险。

〖贰〗、照此标准,4月14日,我市朝阳区确诊的一例境外输入性病例造成其家庭三人的关联性病例,成为一起聚集性疫情,因此朝阳区疫情风险级别定为高风险地区。如果被列为高风险地区,根据相关防控要求,将明确实施“内防扩散、外防输出、严格管控”策略。

〖叁〗、新增高风险地区(1个)朝阳区双井街道广和南里二条 调整原因:截至2022年4月30日24时,该区域近14天累计报告6例本土确诊病例。调整依据:根据《北京市新冠肺炎疫情风险分级标准》,由中风险地区升级为高风险地区。

北京有中高风险地区吗

总结:朝阳区被列为高风险地区后,通过严格落实防疫措施、有序推进复工复产复课、完善社区管理,最大限度减少了对居民生活的影响。政府、专家和社区的协同努力,既保障了疫情防控的科学精准,也推动了经济社会秩序的逐步恢复。

北京通州不属于高风险地区,截至5月1日17时,通州区有4个中风险地区,全市其它地区均为低风险地区。

北京现在属于低风险地区,全国范围内,已无高风险地区。

关注 展开全部 北京市无中高风险地区。通过查询相关公开信息显示,截至2023年1月9日,近来,北京市无新增中高风险地区,全市均为低风险地区。风险区域解除,县、市、区全域实施常态化防控措施。

北京延庆区新增两名核酸阳性人员,哪些地方被划定为高风险地区?

北京延庆区新增两名核酸阳性人员,经相关部门研判,延庆区共划定高风险区,一个为长城脚下的公社,中风险区三个,为儒林街道长青削面馆,康庄镇草原情阳县的火锅店,康庄镇白品尚购物中心。低风险地区三个,为康庄镇,八达岭镇,儒林街道。

月25日16时至26日16时,北京市新增本土新冠肺炎病毒感染者22例,其中确诊病例21例、无症状感染者1例,分布在朝阳区、房山区、顺义区、昌平区、丰台区和延庆区。本轮疫情已累计报告92例感染者,北京现有2个高风险地区和12个中风险地区,并将投放政府鸡蛋储备100吨。

朝阳区豆各庄乡朝丰家园社区、潘家园街道松榆里社区、潘家园街道松榆西里社区,房山区窦店镇芦村,通州区于家务回族乡西里社区、北苑街道官园社区近14天均无报告本土确诊病例,即日起由中风险地区降为低风险地区。近来风险地区情况:截至近来,北京市共有高风险地区18个,中风险地区26个。

北京新增49例本土新冠肺炎病毒感染者,2地升级为中风险地区,西城、海淀、丰台、房山4区将连续开展三轮区域核酸筛查。具体信息如下:新增本土感染者情况新增数量与时间范围:5月17日15时至18日15时,北京新增本土新冠肺炎病毒感染者49例(感染者1308至1356)。

高风险区:病例和无症状感染者居住地,以及活动频繁且疫情传播风险较高的工作地和活动地等区域,划为高风险区。原则上以居住小区(村)为单位划定,根据流调研判结果可调整风险区域范围。

实行封控措施,期间“足不出户、上门服务”。封控期间发现新的感染者,由当地联防控联控机制组织开展风险研判,按照“一区一策”要求,可将原封控区域全部或部分延长封控时间。

北京还有几个中高风险地区

〖壹〗、截至近来,北京市共有高风险地区2个,分别为朝阳区潘家园街道松榆里社区、十八里店乡周家庄中路19号院。

〖贰〗、高风险地区(7个)朝阳区潘家园街道松榆里社区、潘家园街道松榆西里社区、十八里店乡周家庄中路19号院、高碑店乡方家园社区、双井街道广和南里二条。房山区窦店镇于庄村、窦店镇燕都世界名园社区。

〖叁〗、当前风险地区数量:截至近来,北京市共有高风险地区15个,中风险地区32个。

〖肆〗、北京市永定路街道已调为高风险地区,近来全市共有43个中高风险区,具体分布如下:高风险地区:海淀区:永定路街道。丰台区:2个。大兴区:2个。中风险地区:丰台区:12个。大兴区:9个。海淀区:3个。东城区:4个。西城区:4个。朝阳区:2个。房山区:1个。门头沟区:1个。通州区:1个。

相关推荐

  • 南京是有疫情地区吗/2021南京是疫区吗

    南京是有疫情地区吗/2021南京是疫区吗

    低风险地区到南京会被隔离吗?〖壹〗、低风险地区到南京不会被集中隔离,但需实行“3+11”健康管理措施,具体如下:健康管理措施内容3天居家健康监测:要求在社区的指导下居家,非必要不外出。若确需外出,需向社区报备并避免前往人员密集场所。11天跟踪健康监测:后续11天需配合社区进行健康随访,期间可正常出行,但需做好个人防护,避免参加聚集性活动。〖贰〗、江苏省内...

  • 湖北地区疫情统计图(湖北地区疫情统计图表)

    湖北地区疫情统计图(湖北地区疫情统计图表)

    湖北一季度GDP为6379.35亿元,同比降39.2%GDP总体情况根据湖北省统计局数据,2020年一季度湖北省地区生产总值为63735亿元,按可比费用计算,同比下降32%。这一降幅显著高于常规年份,主要因湖北作为疫情中心,为阻断病毒传播采取了严格的防控措施,经济社会发展从“暂停”到“重启”历时较长,短期冲击明显。GDP下降情况及结构特征根据湖北省统计局数...

  • 【山西疫情各地区最新通知,山西疫情最新数据表】

    【山西疫情各地区最新通知,山西疫情最新数据表】

    关于山西省太原市等地区来镇返镇人员健康管理的提醒〖壹〗、有山西省太原市等国内疫情中高风险地区所在设区市或有本土阳性感染者报告设区市旅居史的来镇返镇人员,应在抵镇1两小时内尽快向所在社区和单位报告。来自或途经国内疫情中高风险地区的来镇返镇人员、与已公布的阳性感染者活动轨迹有交集的来镇返镇人员、其他根据疫情风险研判需集中隔离人员,配合做好集中隔离、核酸检测等健...

  • 疫情地区可以网上购物吗(2021年疫情可以网上购物吗)

    疫情地区可以网上购物吗(2021年疫情可以网上购物吗)

    疫情封村了可以网购吗可以。网购的特点:可以在家“逛商店”,订货不受时间、地点的限制;获得较大量的商品信息,可以买到当地没有的商品;网上支付较传统拿现金支付更加安全可避免现金丢失或遭到抢劫。在互联网改变人们获取信息与表达方式的时代里,无论身处何地,没有时间和地点限制的分享,成为了社会进步的原动力,帮助人们节约时间与金钱。封闭区域零售药店暂停销售(含网络销售)...

  • 现在有疫情的有哪些地区/现在还有疫情的地区

    现在有疫情的有哪些地区/现在还有疫情的地区

    现在中国哪个地方还有疫情026年中国仍可能存在白喉散发病例,但整体发病风险较低。根据国家疾控局通报信息,2025年10月全国法定传染病疫情概况中明确显示白喉无发病、死亡报告。这一数据表明,在2025年10月这一统计周期内,全国范围内未监测到白喉病例,反映出当前防控措施的有效性。现住海淀区海淀街道三义庙北17号楼。3月12日核酸检测阳性,3月13日诊断为无症...

  • 关于【无疫情地区返东莞,疫情期间返回东莞需要什么证明】

    关于【无疫情地区返东莞,疫情期间返回东莞需要什么证明】

    现在去东莞需要什么证明?〖壹〗、从上海坐飞机去东莞,首先要提供身份证证明。〖贰〗、手续:首先,您需要前往深圳市的社保局,向工作人员说明您希望将社保关系转移到东莞市。所需资料:在办理转出手续时,您需要携带身份证和社保卡以便工作人员核实您的个人信息和社保缴纳情况。确保在东莞有单位挂靠:注意:个人是无法直接将社保关系转移到东莞市的,必须在东莞市有单位挂靠或已经找...

  • 苏州疫情所在地区查询(苏州疫情轨迹查询)

    苏州疫情所在地区查询(苏州疫情轨迹查询)

    苏州防疫重点管控地区名单〖壹〗、石湖湾花园南区:作为管控区,区域内居民应减少不必要的外出,避免人员聚集。长巨村下扒浜:此区域被列为管控区,居民需按照规定做好个人防护和防控配合工作。尹山湖景花园三期:该小区三期被划定为管控区,区域内人员活动需遵循相关防控规定。〖贰〗、苏州工业园区娄葑街道部分区域:自4月12日0时起实施静态管理,针对局部疫情风险点进行精准防控...

  • 【北京疫情高风险地区哪些,北京疫情高风险吗】

    【北京疫情高风险地区哪些,北京疫情高风险吗】

    北京中高风险地区最新名单最新自2022年4月20日起,北京市朝阳区酒仙桥街道二街坊由高风险地区调整为中风险地区。以下是详细信息:调整依据:截至4月19日24时,该地区近14天累计报告5例本土确诊病例。经市疾控中心评估,依据《北京市新冠肺炎疫情风险分级标准》,该地区风险等级下调。全国风险等级查询入口国务院微信小程序用户可通过微信搜索“国务院客户端”小程序,...

  • 【江西丰城地区今日疫情,江西丰城新增病例】

    【江西丰城地区今日疫情,江西丰城新增病例】

    丰城市尚庄街道疫情怎么搞的这么差管控难度大。丰城市是江西省的一个县级市。截止至2022年9月23日,丰城市尚庄街道没有低、中、高风险区域,都是常态化防控区,跟据当地的疫情政策查询显示,丰城市尚庄街道因人流量较大,管控难度大,从而造成疫情管理较差,其该地区内的居民出行需要携带48小时核酸检测报告,以此来防范新冠疫情。冯*根户籍地与居委会信息无差异,每月领取金...

  • 关于【广州现在疫情封控地区,广州现在封锁了吗】

    关于【广州现在疫情封控地区,广州现在封锁了吗】

    广州南部战区总医院解除封控通告〖壹〗、南部战区总医院于2021年12月6日08:00正式解除封控,恢复常态化门急诊及正常诊疗服务。解除封控背景与时间封控原因:2021年12月3日下午,医院根据属地疫情防控要求实施封控管理。解除依据:经疾控部门综合研判,并依据上级通知,医院决定解封。解封时间:2021年12月6日08:00起,全面恢复常态化防控下的医疗服务。...

返回顶部