关于【湛江地区疫情风险,湛江地区疫情情况】

湛江吴川疫情封城了吗

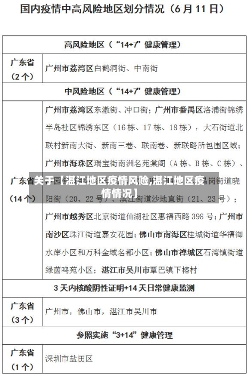
〖壹〗、没有封城,通过查询相关资料信息现将湛江市雷州市北和镇德政路31号、北和镇椰香甜品店、新城街道裕丰楼、全茂大道西三横路六横巷15号、全茂大道西三横路半岛客超市划定为高风险区。

关于【湛江地区疫情风险,湛江地区疫情情况】-第1张图片

〖贰〗、不可以。广东中山现在是疫情中风险地区,中山已经封城了,不管你是否外来人员,清明节一切人员都不可以出去,等城市解封或疫情结束就可以外出了,所以你要回吴川需等待疫情结束。

关于【湛江地区疫情风险,湛江地区疫情情况】-第2张图片

广东湛江是低风险地区吗,广东湛江属于高风险地区吗

广东湛江近来存在中高风险地区,大部分地区为低风险地区。以下是详细解低风险地区情况:根据国家卫建委的相关规定,中高风险区所在县(市、区、旗)的其他地区被划为低风险区。在湛江市,虽然部分地区被划定为高风险区和中风险区,但湛江市未被整体划定为高风险或中风险地区,因此湛江的大部分地区属于低风险地区。

关于【湛江地区疫情风险,湛江地区疫情情况】-第3张图片

属于。通过查询广东湛江地区疫情防控公告了解到,经核实截止至2022年12月16日,该地区内没有出现新增病例,因此是属于低风险地区。广东,简称粤,中华人民共和国省级行政区,省会广州。

截止2022-08-2709:10:01最新数据显示,惠州地区近来没有低风险地区。解除标准:高风险地区:连续7天没有新增感染者,且第7天风险区内所有人员核酸筛查均为阴性,改为中风险区;连续3天无新增感染者再降为低风险区域。

可以。截止到2022年8月28日,雷州属于低风险地区,湛江属于低风险地区,根据湛江疫情防控规定,万达等商场依旧运营,中高风险地区进入湛江需要进行七天居家隔离,低风险地区进入湛江需要做三次核酸即可。

广东湛江属于低风险区吗

〖壹〗、广东湛江近来存在中高风险地区,大部分地区为低风险地区。以下是详细解低风险地区情况:根据国家卫建委的相关规定,中高风险区所在县(市、区、旗)的其他地区被划为低风险区。在湛江市,虽然部分地区被划定为高风险区和中风险区,但湛江市未被整体划定为高风险或中风险地区,因此湛江的大部分地区属于低风险地区。

〖贰〗、低风险。湛江是低风险等级。湛江市,旧称“广州湾”,别称“港城”,是中华人民共和国广东省地级市,位于中国大陆最南端、广西、广东和海南三省交界处。

〖叁〗、月22日14时起,湛江市为低风险区,广东省中高风险区清零。根据文化和旅游部发布的《旅行社新冠肺炎疫情防控指南(第三版)》和《广东省文化和旅游厅关于暂停跨省团队旅游和“机票加酒店”业务的通知》,广东省在无中高风险区域后,可自行恢复跨省团队旅游和“机票加酒店”业务。

湛江疫情分布在哪个市区

湛江疫情分布在廉江市区。通过查询相关公开信息显示截止于12月5日,湛江地区防疫要求。7天内有本土病例报告的地级市旅居史人员,来穗后实施三天三检,引导在第7天各开展一次核酸检测,并做好健康监测。高风险区所在城市来穗人员实施三天三检,期间居家健康监测,引导在第7天各开展一次核酸检测,并做好健康监测。

各城市累计确诊病例分布:累计确诊超过10例的城市有:深圳、广州、佛山、珠海、中山、惠州、东莞、汕头、湛江、阳江等10个城市,占比93%。密切接触与医学观察数据 截止2月1日24时,广东省密切接触病例2418例,全部在医院观察。

广东基孔肯雅热疫情主要分布在佛山、广州、中山、东莞、珠海、河源、江门、阳江、肇庆、清远、深圳和湛江等地。佛山是广东基孔肯雅热疫情较为严重的地区之一,其中:顺德区的乐从镇、北滘镇、陈村镇等地均有病例报告,且病例数量相对较多。

广东省基孔肯雅热病例数量主要集中在佛山、广州和江门等地,不同时间段疫情分布差异明显。

2025年8月疫情分布 根据广东省疾控局2025年8月17-23日通报,全省新增336例本土病例,主要分布在佛山、广州、湛江、潮州、深圳、河源、惠州、东莞8个地级市,其中佛山与广州作为珠三角核心城市,病例数量占当周期内总新增量近四成。

湛江市霞山区是低风险吗

〖壹〗、低风险。5月22日14时起,湛江市为低风险区,广东省中高风险区清零。根据文化和旅游部发布的《旅行社新冠肺炎疫情防控指南(第三版)》和《广东省文化和旅游厅关于暂停跨省团队旅游和“机票加酒店”业务的通知》,广东省在无中高风险区域后,可自行恢复跨省团队旅游和“机票加酒店”业务。广州各大旅行社重新推出跨省游产品。

〖贰〗、并没有,因为要经过很多轮的核酸检测,第1轮的核酸检测并不能够代表什么,当地还在封控当中,不过马上就要解 封了。

〖叁〗、霞山区是湛江市。霞山区位于中国大陆最南端的雷州半岛东北部,濒临湛江港湾,是湛江市的主城区。东隔麻斜海与坡头区相望,北与赤坎区接壤,西与麻章区毗邻,南拥湛江港与东海岛相连。

〖肆〗、022年8月8日下午3时起。根据湛江市霞山区防疫工作要求,截止到2022年8月17日,经核实湛江市地区属于低风险地区,根据湛江市防疫政策显示:湛江市霞山区的核酸采样的时间为2022年8月8日下午3时起开始核酸采样。

〖伍〗、时30分起至12时30分止。根据湛江霞山区疫情防控措施显示,截止2022年8月9日,该地属于疫情低风险地区,公民需自觉到核酸采集点做核酸,每天采集时间为8时30分起至12时30分止。

〖陆〗、霞山区是湛江市的一个重要城区,有着较为密集的人口居住和丰富的城市功能。谢屋南村是该区域内的一个村落聚居点,而四巷则明确了其在村落中的具体街巷位置,1号进一步精确到了该巷中的具体门牌号。周边环境这里周边通常会有居民住宅围绕,可能有邻里之间的日常往来和互动。

9月15徐闻海安是什么风险地区

高风险地区。徐闻县,隶属广东省湛江市,根据徐闻县疫情工作报告了解到,截止到2022年9月15日,经核实,当地疫情严重属于高风险地区,实行封禁管控措施。疫情防控工作形势严峻,居民出行应做好防护措施,减少人员聚集。

不是高风险地区。通过查询相关公开信息显示徐闻港疫情已经得到良好缓解。国务院联防联控机制《关于进一步优化落实新冠肺炎疫情防控措施的通知》对已按小区(村组)划定的高风险区,根据疫情情况及时调整为按楼栋、单元、楼层、住户划分,组织落实好各项管控和服务保障措施。

可以去。徐闻白沙位于徐闻县海安镇白沙管区白沙湾。截止至2022年9月3日,徐闻县白沙湾属于中国的低风险地区,根据当地的疫情政策,该地处于开放状态,可以前往地区,但是需要携带48小时核酸检测证明,以此来防范新冠疫情。

路径偏南且复杂:秋台风强度强、路径复杂多变、影响范围广,治灾风险极高,需特别关注和防范。未来影响:除了“摩羯”,预计9月将有1~2个热带气旋登陆或明显影响我国,主要影响华南沿海地区。北方维持多降雨格局8月降雨回顾:8月北方暴雨过程频繁、致灾性强。

相关推荐

  • 关于【襄阳疫情封控地区,襄阳疫情封控地区名单】

    关于【襄阳疫情封控地区,襄阳疫情封控地区名单】

    樊城封了?〖壹〗、08年(建安十三年)赤壁之战后,刘备取得荆南四郡,关羽受封襄阳太守,此时襄阳及樊城为曹操所有。刘备向孙权借得南郡江陵(故楚郢都)及公安。刘备入蜀时,以关羽总督荆州事。215年(建安二十年),孙权知道刘备已夺得益州,希望取长沙、零、桂三郡。刘备却说:“吾方图凉州,凉州定,乃尽以荆州相与耳。〖贰〗、封了,襄阳市襄城区官方通告,自2022年12...

  • 近来【浙江在哪各地区疫情严重2021年浙江哪个市疫情严重吗】

    近来【浙江在哪各地区疫情严重2021年浙江哪个市疫情严重吗】

    浙江疫情第二严重,凭什么还被夸上热搜?因为浙江当地政府和机构在这次抗击疫情中,拿出了非常有效的措施,以非常坦诚透明的态度面对大家,所以即使浙江疫情是全国第二严重,但是依旧被大众所夸奖。新型冠状病毒引起的肺炎疫情发生以来,成为了全国、全世界关注的焦点,在这次疫情中,湖北是全国最严重的地方,而浙江是全国第二严重的地方。新冠再次登上热搜的背景近期,新冠再次成为...

  • 近来【地区清零疫情后上班疫情清零后多久出去不需要隔离】

    近来【地区清零疫情后上班疫情清零后多久出去不需要隔离】

    北京8个区稳定实现社会面清零,哪些地区已经能正常生活和上班了?〖壹〗、门头沟,平谷,密云,延庆,怀柔,这5个地区都可以进行接待服务,正常上下班,生活工作。〖贰〗、和之前的预期完全一致,北京在更严,更快,更密的检测、隔离、转运的措施下,阳性感染者有了大幅的下降,社会面清零应该就在5-10个工作日左右到来,届时生活也将有序恢复。而且朝阳区持续向好,也给北京完成...

  • 关于【湛江地区疫情风险,湛江地区疫情情况】

    关于【湛江地区疫情风险,湛江地区疫情情况】

    湛江吴川疫情封城了吗〖壹〗、没有封城,通过查询相关资料信息现将湛江市雷州市北和镇德政路31号、北和镇椰香甜品店、新城街道裕丰楼、全茂大道西三横路六横巷15号、全茂大道西三横路半岛客超市划定为高风险区。〖贰〗、不可以。广东中山现在是疫情中风险地区,中山已经封城了,不管你是否外来人员,清明节一切人员都不可以出去,等城市解封或疫情结束就可以外出了,所以你要回吴川...

  • 近来【广水市有无疫情地区呢广水市最新疫情报告】

    近来【广水市有无疫情地区呢广水市最新疫情报告】

    武汉广水有疫情吗〖壹〗、不需要。根据疫情防控措施查询可知武汉、广水两地没有疫情,无特殊疫情防控政策措施,不需要隔离。需持有48小时核酸检测报告及健康绿码。疫情期间遵守疫情防控规则,做好个人防护。〖贰〗、武汉市有,广水市没有。截至2022年9月30日,根据疫情等级查询显示,武汉市共有低风险地区6处,中风险地区7处,高风险地区2处,广水市暂无中高低风险地区,因...

  • 现在疫情都分布哪个地区/现在疫情的分布情况

    现在疫情都分布哪个地区/现在疫情的分布情况

    截至3月12日24时新型冠状病毒肺炎疫情最新情况〖壹〗、新增无症状感染者17例,均为境外输入。当日无转为确诊病例,解除医学观察6例(均为境外输入)。尚在医学观察的无症状感染者255例,均为境外输入。港澳台地区疫情:累计收到港澳台地区通报确诊病例12242例。香港特别行政区:11210例(出院10711例,死亡203例)。澳门特别行政区:48例(出院47例)...

  • 最近【绍兴地区疫情通报史,绍兴役情通报】

    最近【绍兴地区疫情通报史,绍兴役情通报】

    11月24日20时绍兴诸暨发现1例阳性感染者诸暨市发现1例省外输入新冠病毒阳性感染者谌某荣的通报如下:以下内容来源于2022年11月25日诸暨西施眼2022年11月24日20时01分,接市核酸检测基地报告,安华镇愿检尽检核酸采样点一混管标本新冠病毒核酸检测阳性。我市立即启动应急处置程序,迅速进行流调溯源,并开展重点人员、场所的排查和临时管控等处置工作。02...

  • 近来【广州疫情禁封地区是哪些广州封锁了吗】

    近来【广州疫情禁封地区是哪些广州封锁了吗】

    2022年3月广州封控区域一览022年3月广州封控区域为越秀区的4个地点,自3月9日起实施“封闭隔离、足不出户、服务上门”管理措施,具体如下:环市西路184号红棉世界时装城该区域为服装批发市场,因疫情防控需要被划定为封控区,区域内人员需严格居家隔离,禁止外出,由社区统一配送生活物资。022年3月16日起,广州市天河区在天河南街道、冼村街道、兴华街道部分区域...

  • 关于【疫情地区送菜工,为疫情送菜的菜农】

    关于【疫情地区送菜工,为疫情送菜的菜农】

    感谢疫情送菜的句子感谢疫情送菜的句子:谢谢你们的努力,保证了我们的日常需求,默默守护在我们背后的人。我们经历了灾难,见证了历史,感谢祖国的强大,能够一起度过难关。而这种力量来源于政府的行动和这个国家人民的积极配合。疫情期间,你们不惧危险,满载绿色爱心,驶向抗疫前线,驶向人们的家园,谢谢你们,真正的勇士。一份午餐,一片真情。人人有饭吃,民政送温情。希望,从吃...

  • 对疫情地区的安慰话/对疫情地区的安慰话怎么说

    对疫情地区的安慰话/对疫情地区的安慰话怎么说

    给新冠患者鼓励的话(安慰得新冠病人的暖心句子)〖壹〗、世界以痛吻我,要我报之以歌。疫情或许打乱了我们的生活节奏,但也让我们学会了珍惜与感恩。珍惜健康,感恩每一份帮助,也感恩自己的坚强。当你康复后,会发现这段经历让你更加懂得生命的可贵。希望早日战胜病毒,迎来真正的春天。春天不仅意味着季节的更替,更象征着希望与新生。〖贰〗、我喜欢冬天,喜欢落叶,喜欢大自...

返回顶部