【疫情中风险地区的定义,疫情中风险地区划分标准】

一类,二类,三类,四类,风险地区

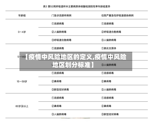
一类、二类、三类、四类风险地区的划分主要依据媒介伊蚊的地域分布、活跃期长短以及疫情发生的风险等因素。一类地区:定义:媒介伊蚊活跃期较长、既往报告登革热本地病例较多、聚集性疫情发生风险相对较高的省份。包括:浙江、福建、广东、广西、海南、云南。

【疫情中风险地区的定义,疫情中风险地区划分标准】-第1张图片

二类地区(342个县市区):高原、山地占比高,交通条件有限,公共服务覆盖不均衡。自然条件较一类地区更为严酷,或地理位置更偏远;基础设施和公共服务水平低于一类地区,但未达到极端恶劣程度。三类地区(131个县市区):边境线或特殊地貌区域,气候恶劣,常住人口密度低于全国平均水平。

【疫情中风险地区的定义,疫情中风险地区划分标准】-第2张图片

国内省级行政区的风险分级 Ⅰ类地区(高风险): 浙江、福建、广东、广西、海南、云南。这些省份伊蚊活跃期长,过去登革热本地病例较多,发生聚集性疫情的风险较高。 Ⅱ类地区(中风险): 上海、江苏、安徽、江西、山东、河南、湖北、湖南、重庆、四川、贵州。

【疫情中风险地区的定义,疫情中风险地区划分标准】-第3张图片

第一类高风险 也门、俄罗斯、伊拉克、利比亚、乌克兰:存在政治动荡、经济制裁或恐怖主义活动,交易风险高。第二类高风险 马里、布隆迪、科索沃、塞尔维亚、克罗地亚:因政治局势、经济或社会环境不稳定被列为高风险区域。第三类高风险 缅甸、特立尼达和多巴哥:交易可能面临合规审查或限制。

五类小区是低风险地区。一类小区。是指有确诊病例或阳性无症状感染者的小区。小区整体封闭,封闭确诊病例或阳性无症状感染者居住单元,连续封闭14天。禁止人员车辆出入。(三)二类小区。是指有密切接触者或次密接触者的小区。小区连续封闭14天,限制人员车辆出入,小区居民每户3天1人次外出采购生活物资。

疫情防控三类地区是根据疫情严重程度等多方面因素划分的不同管控区域类型。一类地区通常是疫情最为严重、传播风险极高的区域,可能会实施较为严格全面的管控措施,如全域封闭管理、人员足不出户等。二类地区疫情严重程度次之,管控措施会相对宽松一些,可能会限制人员流动,部分区域进行管控等。

中风险地区和高风险是如何界定的

法律分析:低风险:无确诊病例或连续14天无新增确诊病例;中风险:14天内有新增确诊病例,累计确诊病例不超过50例,或累计确诊病例超过50例,14天内未发生聚集性疫情;高风险:累计病例超过50例,14天内有聚集性疫情发生。

中风险和高风险的划分主要基于分区分级标准,由各地根据疫情情况动态调整,近来没有统一固定的量化指标,但会综合考虑发病时间、疫情传播风险等因素,以县区、街道等为基本单位进行划分并适时调整。划分基本单位:一般以县区、街道、乡镇、社区等为基本单位进行分区分级。

高风险地区界定:累计病例数超过50例,且14天内有聚集性疫情发生。中风险地区标准:14天内新增确诊病例,累计不超过50例,或累计超过50例但14天内无聚集性疫情。低风险地区特征:无确诊病例或连续14天无新增病例。

高风险地区:累计病例超过50例,14天内有聚集性疫情发生。中风险地:14天内有新增确诊病例,累计确诊病例不超过50例,或累计确诊病例超过50例,14天内未发生聚集性疫情。低风险地区:无确诊病例或连续14天无新增确诊病例。根据三个维度来考虑。一是地域,以街道、乡镇为基本单位。

高风险地区是指本行政区域内累计确诊病例超过5例,14天内有聚集性疫情发生。病例和无症状感染者居住地,以及活动频繁且疫情传播风险较高的工作地和活动地等区域,划为高风险区。原则上以居住小区(村)为单位划定,根据流调研判结果可调整风险区域范围。实行封控措施,期间“足不出户、上门服务”。

低风险和中风险地区怎么区分

低风险和中风险地区主要通过官方发布的疫情风险等级划分来区分,可通过支付宝国务院客户端查询具体中风险地区,未列出地区即为低风险地区。具体如下:区分依据:低风险和中风险地区的划分主要依据疫情的传播风险、病例数量、聚集性疫情发生情况等因素,由国家卫生健康部门或相关机构根据疫情形势动态评估和调整。

高风险、中风险、低风险地区的划分标准及防控策略 高风险地区界定:累计病例数超过50例,且14天内有聚集性疫情发生。中风险地区标准:14天内新增确诊病例,累计不超过50例,或累计超过50例但14天内无聚集性疫情。低风险地区特征:无确诊病例或连续14天无新增病例。

中风险区:中风险区是指存在一定风险和不确定性的地区。这些地区可能存在一些安全隐患或经济环境相对不稳定,但整体风险水平相对较低。在中风险区旅行或居住时,需要保持警惕并遵循当地的安全建议。 低风险区:低风险区是指相对安全和稳定的地区。

法律分析:高风险地区:累计病例超过50例,14天内有聚集性疫情发生。中风险地:14天内有新增确诊病例,累计确诊病例不超过50例,或累计确诊病例超过50例,14天内未发生聚集性疫情。

中低高风险区划分标准:高风险区 病例和无症状感染者居住地,以及活动频繁且疫情传播风险较高的工作地和活动地等区域,划为高风险区。原则上以居住小区(村)为单位划定,根据流调研判结果可调整风险区域范围。

相关推荐

  • 近来【鄂州疫情封闭地区有哪些鄂州封城了吗2021】

    近来【鄂州疫情封闭地区有哪些鄂州封城了吗2021】

    鄂州市鄂城区4月16日新增4例阳性感染者(附行踪定点)〖壹〗、月16日0-24时,鄂州市鄂城区在隔离管控人员例行检测中发现4例阳性感染者。所有感染者均为同一传播链,且均来自集中隔离点或封闭区,近来均无咳嗽、发热及其它不适症状。现将有关情况及行踪定点通报如下:感染者基本情况阳性感染者72-75,系前期通报的阳性感染者的共同暴露或密接人员。〖贰〗、鄂州市鄂城...

  • 近来【高安是疫情低风险地区吗高安再发疫情紧急风险提示】

    近来【高安是疫情低风险地区吗高安再发疫情紧急风险提示】

    高安有没有疫情高安没有疫情,因为通过查询相关公开信息截止到20211该地区在过去14日内没有新冠疫情出现,所以防疫防控情况是处于(低风险)地区,所以高安没有疫情,但是根据相关规定进入北仑大契是需要48小时核酸检测报告的。打开百度地图app手机页面。点击首页的图层按钮。找到生活便民地图,点击更多。点击更多进入后,找到“疫情地图”与“核酸检测专题地图”两个板块...

  • 日喀则市疫情地区分布(日喀则最新)

    日喀则市疫情地区分布(日喀则最新)

    日喀则有疫情了吗日喀则市因疫情防控形势严峻,全域实行静默管理,人员不进不出,该措施暂定实施3天。具体疫情防控工作安排如下:严格履行“四方责任”:各县(区)落实属地责任。行业主管部门落实主管责任。各单位落实主体责任。个人和家庭自觉履行防控义务。捐赠背景:近期多省区出现新冠肺炎疫情感染者,地处西南边境一线的日喀则市疫情防控压力再度加大。山东省第九批援藏干部中心...

  • 最近【洪庆地区疫情防控电话查询,洪庆镇街道办事处电话】

    最近【洪庆地区疫情防控电话查询,洪庆镇街道办事处电话】

    西铁院港务校区属于低风险,还是中高风险区?〖壹〗、老乡,您好~很高兴回答您的问题。截止2022年1月15日,根据西安市疫情防控指挥部提供名单显示,西铁院港务校区不属于中风险地区,属于低风险地区。西铁院港务校区在灞桥区,灞桥区只有洪庆街道是中风险地区。〖贰〗、西安铁路职业技术学院拥有三个校区,分别是港务校区、自强校区和临潼校区。临潼校区位于西安市临潼区西关正...

  • 最近【疫情严重上报地区要求,疫情严重上报地区要求怎么写】

    最近【疫情严重上报地区要求,疫情严重上报地区要求怎么写】

    如何上报疫情进入到【疫情督查】页面后,接着再点击该页面底部的【我要留意】功能。最后填写个人的信息和相关问题,之后进行提交就成功上报疫情了。总结点击右下角的【我】。点击【支付】功能。点击【城市服务】功能。点击【疫情督查】功能。点击【我要留意】功能。填写个人的信息和相关问题后进行提交。注意事项需要实名登录才能进行上报疫情。步骤1:进入微信个人中心打开微信A...

  • 近来【疫情abcd四类地区疫情四类地区指的是哪四类】

    近来【疫情abcd四类地区疫情四类地区指的是哪四类】

    虹桥火车站abcd区什么意思〖壹〗、意思是虹桥火车站被划分为ABCD四个区。为了能够对火车站滞留人员进行有效管理,因此将虹桥火车站被划分为ABCD四个区。上海虹桥站,位于中国上海市闵行区,是中国铁路上海局集团有限公司管辖的铁路车站。〖贰〗、上海虹桥火车站abcd区的区别如下:a区为抗原自测区域。b区为核酸检测阴性证明旅客休息区域。c区为核酸检测报告过期旅客...

  • 近来【中岛什么地区有疫情发生中岛在哪里】

    近来【中岛什么地区有疫情发生中岛在哪里】

    日语里中岛是什么意思啊〖壹〗、中岛是什么意思啊?听起来像是一个人名。在日语中,“中岛”指的是“中央__”,即位于一个群岛的中央位置的小岛。在日语中,由于一个字的不同读音会有不同的意思,因此我们需要根据特定的上下文来理解“中岛”这个词语的确切含义。在日本,有许多地名里都包含了“中岛”这个词语,比如三重县的“中岛”和名古屋市的“中_公_”。〖贰〗、kimon...

  • 【泉州属于疫情地区吗现在,泉州属于疫情地区吗现在有疫情吗】

    【泉州属于疫情地区吗现在,泉州属于疫情地区吗现在有疫情吗】

    福建泉州现在有疫情吗〖壹〗、福建疫情可防可控,其他地区不受影响,且有望在国庆长假前得到控制。具体分析如下:福建疫情现状累计阳性病例情况:自9月10日以来,福建省累计报告本土确诊病例43例,近来住院43例,无死亡病例;现有本土无症状感染者尚在接受集中隔离医学观察32例(均在莆田市)。确诊病例分布为厦门市1例、泉州市7例、莆田市35例。〖贰〗、没有。截止到20...

  • 【疫情中风险地区的定义,疫情中风险地区划分标准】

    【疫情中风险地区的定义,疫情中风险地区划分标准】

    一类,二类,三类,四类,风险地区一类、二类、三类、四类风险地区的划分主要依据媒介伊蚊的地域分布、活跃期长短以及疫情发生的风险等因素。一类地区:定义:媒介伊蚊活跃期较长、既往报告登革热本地病例较多、聚集性疫情发生风险相对较高的省份。包括:浙江、福建、广东、广西、海南、云南。二类地区(342个县市区):高原、山地占比高,交通条件有限,公共服务覆盖不均衡。自然条...

  • 近来【什么是牙克石地区疫情牙克石役情】

    近来【什么是牙克石地区疫情牙克石役情】

    牙克石是中高风险地区吗?牙克石近来不是中高风险地区,要多加注意防范。是。通过查询资料显示截至2022年10月14日,全国共有1115个高风险区,837个中风险区,牙克石中高风险区所在县(市、区、旗)的其他区域为低风险区。截止近来,内蒙古有三个地区是中风险地区,分别是阿拉善盟额济纳旗达来呼布镇、锡林郭勒盟二连浩特市锡林社区、锡林郭勒盟二连浩特市西城社区。牙克...

返回顶部