全国各地哪些地方疫情厉害
江苏省是近来全国疫情最为严重的省份之一。根据最新的中高风险区域名单,江苏省拥有2个高风险地区和50个中风险地区。8月1日,江苏新增40例本土确诊病例,其中11例为轻型,29例为普通型。同时,新增2例本土无症状感染者,以及3例境外输入确诊病例。

湖北省、黑龙江省、江苏省、山东省、河南省。根据全国疫情防控中心显示,湖北省是最严重的,其次就数黑龙江省了,全国各地都不要黑龙江身份的打工者。都怕被传染,年后外出的打工者有百分八十五的人都被劝返回黑龙江省了。

中国最严重的疫情是新型冠状病毒肺炎疫情,且疫情初期最为严重的地区是湖北省武汉市。以下是关于此疫情在中国最严重地区的详细说明:首次爆发地:新型冠状病毒肺炎疫情自2020年初在中国湖北省武汉市首次爆发,并迅速蔓延至全国各地及全球范围。

其中上海在2022年春季的本土疫情中,单日无症状感染者数量曾连续多日突破2万例。 防控现状 当前疫情监测数据显示,尚未有城市出现持续性暴发趋势。病毒的传播强度与变异毒株特性、人群免疫屏障建立程度直接相关,我国建立的全国传染病直报网络系统正持续监测各地疫情态势变化。
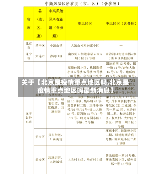
浙江:绍兴、宁波、杭州三地疫情发展较为迅速,病例间传播关系相对清晰,主要涉及家庭和人群聚集场所,相关风险区域管控和风险人员排查工作正在进行中。
我们都知道,新型冠状病毒具有很强的传染性,它会人传人,会通过各种各样的途径传播,比如飞沫传播、接触传播以及空气传播等等,全国各地都感染了。
国家卫健委:10月24日新增确诊病例246例,其中本土病例205例
〖壹〗、0月24日0—24时,全国报告新增确诊病例246例,其中境外输入病例41例,本土病例205例,无新增死亡及疑似病例。具体数据及分析如下:境外输入病例分布 共报告41例,涉及11个省(自治区、直辖市):福建13例,广东12例,天津4例,四川4例,上海2例,北京1例,内蒙古1例,江苏1例,浙江1例,山东1例,云南1例。
〖贰〗、病例通报细节新疆卫健委于10月24日晚间通报,在喀什发现1例本地无症状感染者。该病例为当日中国内地唯一本地新增,其余新增病例均为境外输入(28例,涉及16个国家)。
〖叁〗、中国国家卫健委14日通报,13日中国内地新增新冠肺炎确诊病例313例,其中境外输入64例,本土249例。新增无症状感染者1143例,其中境外输入133例,本土1010例。无新增死亡病例。
〖肆〗、国家卫健委通报疫情:10月10日,国家卫健委通报,昨日新增确诊病例24例,均为境外输入病例(云南10例,上海6例,山东2例,辽宁1例,浙江1例,福建1例,河南1例,广西1例,四川1例),含3例由无症状感染者转为确诊病例(辽宁1例,浙江1例,四川1例)。无新增死亡病例。无新增疑似病例。
〖伍〗、全国疫情累计数据:截至10月15日24时,现有确诊病例253例,其中重症病例4例。累计治愈出院病例80759例,累计死亡病例4634例,累计报告确诊病例85646例。现有疑似病例5例。累计追踪到密切接触者843820人,尚在医学观察的密切接触者8179人。无症状感染者情况:新增无症状感染者10例,均为境外输入。
〖陆〗、月3日0—24时,国家卫健委通报全国新增确诊病例29例,其中本土确诊病例12例,具体分布如下:本土确诊病例分布 广东省:5例 深圳市4例 惠州市1例 含1例由无症状感染者转为确诊病例(在广东)。天津市:4例,均在河北区。浙江省:2例,均在杭州市。北京市:1例,在朝阳区。
北京属于重点地区吗现在
〖壹〗、重点地区通常指的是北京、上海、广州、深圳、杭州、天津、沈阳、大连和成都等城市。这些城市在中国经济发展中具有重要地位,通常具备以下特征:经济发达:这些城市一般拥有较为雄厚的经济基础,是国内重要的经济中心。
〖贰〗、重点地区通常指的是北京、上海、广州、深圳、杭州、天津、沈阳、大连和成都等城市。这些城市在中国经济发展中具有重要地位,通常拥有较为发达的经济体系、完善的城市基础设施和较高的生活水平。
〖叁〗、重点地区通常指的是北京、上海、广州、深圳、杭州、天津、沈阳、大连和成都等城市。这些城市在中国经济发展中占据重要地位,具有高度的经济活力、创新能力和人口集聚效应。以下是关于这些重点城市的简要说明:北京:作为中国的首都,北京是政治、文化和世界交往中心,拥有众多世界知名企业和高等学府。
〖肆〗、重点地区通常指的是以下这些城市:北京、上海、广州、深圳、杭州、天津、沈阳、大连和成都等。这些城市在中国经济发展中具有举足轻重的地位,不仅因为其经济实力雄厚,更因为这些城市在科技创新、产业升级、世界贸易等方面发挥着引领作用。
〖伍〗、重点地区指的是北京、上海、广州、深圳、杭州、天津、沈阳、大连和成都等等。城市是以非农业产业和非农业人口集聚形成的较大居民点,一般包括了住宅区、工业区和商业区并且具备行政管辖功能。

不松懈!新增确诊6例,均为境外输入,北京连续9天零新增
月14日0—24时,全国报告新增确诊病例6例,均为境外输入,具体分布为上海3例、山西1例、重庆1例、云南1例;无新增死亡病例及疑似病例。北京连续9天无新增本土确诊病例,疫情防控形势持续向好。全国疫情核心数据 新增确诊:6例(境外输入),无本土新增。治愈出院:当日新增19例,累计治愈出院78693例。
月10日0-24时,四川本土无新增确诊病例及无症状感染者,新增境外输入确诊病例6例、无症状感染者9例,全省183个县(市、区)均为低风险地区。
总计:25例(无新增死亡及疑似病例)新增本土无症状感染者(61例)内蒙古:33例 辽宁:13例 四川:5例 上海:4例 吉林:2例 广西:2例 北京:1例 云南:1例 总计:61例 输入性病例情况 新增境外输入确诊病例6例,无症状感染者79例,均来自境外输入,未引发本土传播。
北京市境外输入病例的实际情况:总体数据:截至3月16日24时,北京市累计报告境外输入确诊病例40例。3月16日0时至24时,新增9例确诊病例,其中5例来自西班牙、2例来自英国、1例来自美国(均为境外输入),1例西班牙输入病例居家隔离,涉及西城区广安门外街道荣丰2008小区。
避免松懈。全国疫情概况10月13日,全国新增确诊病例20例(境外输入14例,本土6例均在山东),新增无症状感染者18例(均为境外输入)。现有确诊病例241例,累计报告确诊病例85611例,境外输入病例累计3050例。港澳台地区累计通报确诊病例5777例,其中香港5201例、澳门46例、台湾530例。
北京新发地 2020年6月11日,北京市新增1例本土新冠肺炎确诊病例,之后引发一列确诊病例。2020年6月14日,北京市疾控中心杨鹏表示,通过全基因组测序发现病毒是从欧洲方向来的,初步判定与输入性有关。
出行必读!各地防疫政策汇总来了
〖壹〗、特殊管控区域:对涉疫重点省份或城市来返人员实施“7天居家健康监测+3次核酸检测”(如杭州对吉林省来返人员的要求)。出城政策 非必要不离市:部分疫情严重地区(如吉林、山东青岛)建议居民减少跨省流动,确需出行需社区或单位审批。
〖贰〗、广东省中高风险地区所在地市人员:非必要不返粤,确需返粤的须持48小时内核酸阴性证明。中高风险地区所在县(市、区)人员:严格限制出行,确需返粤的需实施14天集中隔离医学观察。低风险地区人员:返粤后主动进行一次核酸检测,并做好14天自我健康监测。
〖叁〗、省内人员48小时内核酸阴性来常,未持者到常后1两小时内完成一次核酸,来常后48小时内完成一次核酸。省外低风险地区人员核酸要求同省内。上海区域来(返)常人员,实行7天集中隔离+7天居家健康监测,健康管理期间第1-7天每天1次核酸检测,第14天各1次。








