广州是疫情高发地区/广州是疫情高风险吗

基孔肯雅热现在那些地方有

近来国内基孔肯雅热病例主要出现在南方省份,尤其是有伊蚊活跃的沿海和热带地区。这类疾病主要通过携带病毒的蚊子叮咬传播,和登革热的传播途径相似。

广州是疫情高发地区/广州是疫情高风险吗-第1张图片

截至2025年8月,中国有基孔肯雅热输入病例的省级区域为广东省、湖南省、香港特别行政区和澳门特别行政区。其中广东佛山发生本地传播疫情,累计确诊2659例。

广州是疫情高发地区/广州是疫情高风险吗-第2张图片

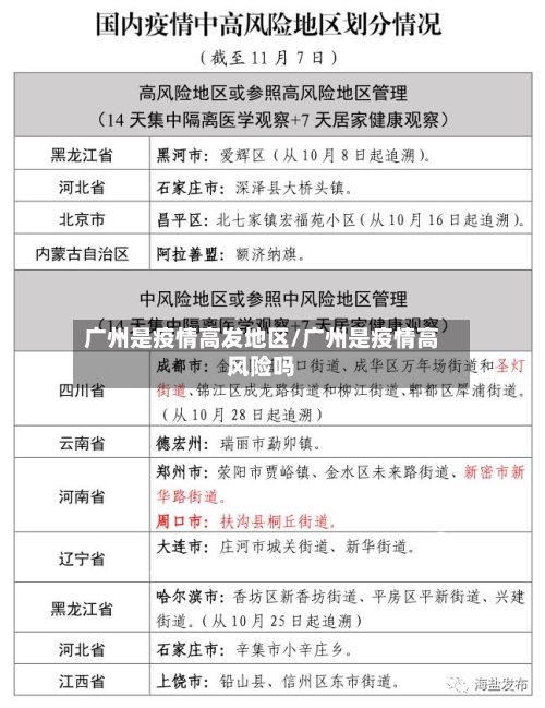
截至2025年8月,国内基孔肯雅热疫情主要集中于广东省,河南省被列为Ⅱ类流行风险区。

广州是疫情高发地区/广州是疫情高风险吗-第3张图片

截至2025年10月11日,国内已有基孔肯雅热本地病例报告的省份为广东省,均为轻症且无死亡病例。

现如今我国艾滋传染病最大的地方是

〖壹〗、近来我国艾滋病感染人数比较多的省份是四川省,感染人数达147万人。

〖贰〗、河南(现存活约50794例)河南的艾滋病病例多源于几十年前的贫困时期,卖血导致感染。男性患者占61%,年龄集中在40至49岁。广东(现存活约47139例)广东经济发达,人口流动量大,是艾滋病的高发地区。异性传播占一半,男同传播占1/3。贵州(现存活约46000例)贵州经济虽不发达,但艾滋病患者数量不少。

〖叁〗、那么,青海省艾滋病比较多的地方是哪里呢?根据相关数据和调查结果显示,青海省南部地区的海东市、海南州和玉树藏族自治州是艾滋病疫情较为严重的地区。这三个地区的艾滋病疫情主要集中在农村地区和少数民族聚集区,其中以青南地区(包括海东市、海南州和玉树藏族自治州)最为突出。

〖肆〗、博茨瓦纳是该地区艾滋病流行最严重的国家之一,该国艾滋病病毒携带者几乎占总人口的40%。艾滋病是一种由感染艾滋病病毒(HIV病毒)引起的危害性极大的传染病。HIV是一种能攻击人体免疫系统的病毒,它主要攻击人体免疫系统中最重要的CD4T淋巴细胞,大量破坏该细胞,使人体丧失免疫功能。

〖伍〗、流行分布:艾滋病呈全球性的流行分布,其中撒哈拉非洲地区是艾滋病感染者比较多的地区。 传播途径:艾滋病常见的传播途径包括不洁的性接触途径、注射毒品途径、受污染的血液感染以及母婴垂直传染等。 疾病特点:艾滋病具有传播迅速、发病缓慢、病死率高的特点。

〖陆〗、在进行流行病学调查时发现,50岁以上的感染者绝大多数是经性传播感染,有商业异性性行为,也有同性性行为。学生群体的上升原因则更多是对艾滋病的防治知识了解不多,没有进行自我保护。据悉,国家对艾滋病感染者和患者采取“四免一关怀”等一系列政策,极大地促进了艾滋病的防治。

全国各地哪些地方疫情厉害

〖壹〗、江苏省是近来全国疫情最为严重的省份之一。根据最新的中高风险区域名单,江苏省拥有2个高风险地区和50个中风险地区。8月1日,江苏新增40例本土确诊病例,其中11例为轻型,29例为普通型。同时,新增2例本土无症状感染者,以及3例境外输入确诊病例。

〖贰〗、湖北省、黑龙江省、江苏省、山东省、河南省。根据全国疫情防控中心显示,湖北省是最严重的,其次就数黑龙江省了,全国各地都不要黑龙江身份的打工者。都怕被传染,年后外出的打工者有百分八十五的人都被劝返回黑龙江省了。

〖叁〗、中国最严重的疫情是新型冠状病毒肺炎疫情,且疫情初期最为严重的地区是湖北省武汉市。以下是关于此疫情在中国最严重地区的详细说明:首次爆发地:新型冠状病毒肺炎疫情自2020年初在中国湖北省武汉市首次爆发,并迅速蔓延至全国各地及全球范围。

〖肆〗、其中上海在2022年春季的本土疫情中,单日无症状感染者数量曾连续多日突破2万例。 防控现状 当前疫情监测数据显示,尚未有城市出现持续性暴发趋势。病毒的传播强度与变异毒株特性、人群免疫屏障建立程度直接相关,我国建立的全国传染病直报网络系统正持续监测各地疫情态势变化。

〖伍〗、我们都知道,新型冠状病毒具有很强的传染性,它会人传人,会通过各种各样的途径传播,比如飞沫传播、接触传播以及空气传播等等,全国各地都感染了。

〖陆〗、浙江:绍兴、宁波、杭州三地疫情发展较为迅速,病例间传播关系相对清晰,主要涉及家庭和人群聚集场所,相关风险区域管控和风险人员排查工作正在进行中。

相关推荐

  • 关于【疫情新增地区排名表图片,疫情新增确诊人数最新地图】

    关于【疫情新增地区排名表图片,疫情新增确诊人数最新地图】

    最新!全球各国疫情处理排名榜揭晓,第一名竟然是……加拿大:排名第12,卑诗省疫情基本得到控制。加拿大在疫情防控中,政府积极采取措施,民众配合度较高,在保障医疗资源、控制疫情传播等方面取得了一定成效。美国:相对落后,处在第三阶梯,排名58名。美国在疫情防控中面临诸多挑战,如检测能力不足、防控措施执行不到位、医疗资源分配不均等问题,导致疫情形势较为严峻。0%分...

  • 近来【今年疫情最严重地区排名今年疫情最严重的地区】

    近来【今年疫情最严重地区排名今年疫情最严重的地区】

    全国疫情最严重的城市有哪些湖北省内城市武汉:作为疫情最严重的城市,2019年度GDP位列全国第7位,平均房价为17659元/平米。疫情期间确诊病例数居全国前列,其经济实力与疫情严峻程度均显著。其他湖北城市:受武汉疫情影响,省内其他城市也面临较大防控压力,但具体GDP与房价数据需进一步查询详细统计资料。中国疫情严重的七个城市包括武汉、上海、广州、深圳、北京、...

  • 最近【各地区疫情传播途径图表,各地区的疫情】

    最近【各地区疫情传播途径图表,各地区的疫情】

    世界最准确的疫情人数数据在此,你不进来看看吗?近来无法直接确认该数据为“世界最准确”的疫情人数数据,但提供的信息包含特定统计时段内基于湖北卫健委公开数据的全国疫情分布可视化内容。以下为具体说明:数据来源与统计范围数据基于湖北卫健委公开的50天数据(1月21日-3月10日),统计单位为现存病例,覆盖全国范围。新华社华盛顿2022年3月28日电美国约翰霍普金斯...

  • 近来【非严重疫情地区管控非疫情严重国家和地区】

    近来【非严重疫情地区管控非疫情严重国家和地区】

    北京:为防范境外疫情风险输入扩散形成闭环防控体系〖壹〗、北京市为防范境外疫情风险输入扩散,构建了“全口径、全范围、全闭环”的防控体系,具体措施如下:机场专区管理在首都世界机场T3航站楼D区设置疫情严重国家航班停靠专区,所有乘客需完成卫生检疫、体温筛查、信息核录、进港中转等流程后,按风险等级分类转送。〖贰〗、所有调回指定第一入境点航班如再次恢复直航北京,将慎...

  • 关于【青海今天疫情人数地区,青海今日疫情通报】

    关于【青海今天疫情人数地区,青海今日疫情通报】

    现在中国哪里还有疫情?〖壹〗、中新社北京9月29日电(马帅莎)在29日的中国国务院联防联控机制新闻发布会上,中国国家疾控局传防司司长雷正龙指出,当前中国疫情仍然呈现出“点多、面广”的特点,随着国庆假期临近,仍然持续面临着境外疫情输入和本土疫情传播的风险,发生多地聚集性疫情风险依然存在。〖贰〗、有。根据2023年2月11日中国疾病预防控制中心发布全国新型冠...

  • 什么地区没疫情严重了呢/什么地区没疫情严重了呢最新消息

    什么地区没疫情严重了呢/什么地区没疫情严重了呢最新消息

    全国无疫情的省份是什么?〖壹〗、西藏自治区是全国唯一没有报告确诊病例的省份。西藏能够避免疫情,除了得益于有效的防控措施,还与其独特的地理环境和气候条件密切相关。新冠疫情最初于2020年在湖北武汉爆发,西藏由于地处高原,气候条件对病毒传播不利,加之游客和外来人员较少,有效降低了病毒传入的风险。〖贰〗、近来全国范围内实现疫情清零的省份只有西藏(除拉萨市曾累...

  • 最近【喀什地区疫情管控指挥部,喀什地区新冠肺炎疫情防控工作指挥部】

    最近【喀什地区疫情管控指挥部,喀什地区新冠肺炎疫情防控工作指挥部】

    怀集有确诊新冠病例吗月30日0-24时怀集县新冠肺炎疫情情况11月30日0-24时,我县新增关联“11·28”疫情新冠肺炎阳性病例3例,其中确诊病例(轻型)2例,无症状感染者1例,有关情况通报如下:病例2:男,13岁,居住地为坳仔镇美南村委会南湾村,确诊病例(轻型),集中隔离发现。截止2022-08-2709:10:01最新数据显示,惠州地区近来没有低...

  • 近来【疫情百色地区代表什么人百色疫情防控通知】

    近来【疫情百色地区代表什么人百色疫情防控通知】

    广东疾控提醒有百色旅居史人员立即向社区报备广东疾控提醒1月27日以来有广西百色市旅居史的人员立即向所在社区报备,并配合当地疫情防控措施。具体说明如下:报备背景:2022年2月4日,广西百色市德保县在对返乡人员检测中发现一名新冠病毒核酸检测阳性人员,经市级复核确定为阳性确诊病例。社区通知:社区(村)工作人员可能通过电话、上门等方式进一步核实信息并传达要求。总...

  • 广州是疫情高发地区/广州是疫情高风险吗

    广州是疫情高发地区/广州是疫情高风险吗

    基孔肯雅热现在那些地方有近来国内基孔肯雅热病例主要出现在南方省份,尤其是有伊蚊活跃的沿海和热带地区。这类疾病主要通过携带病毒的蚊子叮咬传播,和登革热的传播途径相似。截至2025年8月,中国有基孔肯雅热输入病例的省级区域为广东省、湖南省、香港特别行政区和澳门特别行政区。其中广东佛山发生本地传播疫情,累计确诊2659例。截至2025年8月,国内基孔肯雅热疫情主...

  • 关于【丰城疫情地区有哪些村子,江西省丰城市的疫情怎么样】

    关于【丰城疫情地区有哪些村子,江西省丰城市的疫情怎么样】

    8.27丰城尚庄那里有没有疫情〖壹〗、没有。根据丰城市卫健委关于我市近期区域核酸检测结果通报资料显示,为积极应对严峻的疫情防控形势,在广大市民的密切配合和全体工作人员的努力下,丰城市在尚庄街道及其周边的梅林镇、上塘镇、高新园区分别于8月21日、8月23日、8月25日完成了三轮区域核酸检测,没有疫情阳性病例,共检测260741人次,检测结果均为阴性。〖贰〗、...

返回顶部